Revista del Centro de Investigación de la Universidad La Salle
Vol. 17, No. 65, Enero-Junio, 2026: 4443
Elementos de los videos cortos que impactan en la intención de visitar Corea del Sur
Elements of Short Videos That Influence the Intention to travel to South Korea
Nerea Alejandra Ramírez-Castillo1, Judith Cavazos Arroyo2, Karla Paola Jiménez Almaguer3.
1 Facultad de Comercio y Administración Victoria. División de Estudios de Posgrado, Campus Victoria, Universidad Autónoma de Tamaulipas (México)
2 Universidad Popular Autónoma del Estado de Puebla (México)
3 Universidad Autónoma de Tamaulipas (México)
Autor de correspondencia: a2093070192@alumnos.uat.edu.mx
Recibido: 22 de febrero de 2025 | Aceptado: 23 de junio de 2025 | Publicado: 12 de enero de 2026|
Copyright © 2026 “Nerea Alejandra Ramírez-Castillo, Judith Cavazos Arroyo & Karla Paola Jiménez Almaguer” This is an open access article distributed under the Creative Commons Attribution License, which permits unrestricted use, distribution, and reproduction in any medium, provided the original work is properly cited.
Resumen
El objetivo de este estudio es identificar el impacto de los videos cortos en la intención de visitar Corea del Sur. Las visitas a este país se han relacionado con los productos culturales, no obstante, es pertinente abordar otras aristas del fenómeno. Para esto, el estudio se enmarcó en las teorías de la Credibilidad de la Fuente y el Modelo de Adopción de la Información para analizar los videos cortos en cuanto a las personas que los crean como en la información que proporcionan. La metodología utilizada fue cuantitativa, recolectándose una muestra de n=221 personas residentes en México, fanáticas de contenidos coreanos y seguidoras de contenidos relacionados con viajes a ese país. Los datos se analizaron mediante ecuaciones estructurales (PLS-SEM). Los resultados mostraron que, en el contexto de los videos sobre viajes a Corea del Sur, la credibilidad del creador de contenido, así como las características similares que comparte con sus seguidores, son no significativos; mientras que variables como calidad del argumento, estilo de la fuente, así como la necesidad de información son relevantes en la percepción de utilidad de estos videos y la posterior adopción de la información que proporcionan para generar una intención de visitar Corea del Sur.
Palabras clave: Turismo Hallyu, Credibilidad de la Fuente, Necesidad de Información, Intención de visita, Modelo de Adopción de Información.
Abstract
This study aims to identify the impact of short videos on the intention to visit South Korea. Visits to this country have been associated with cultural products; however, it is important to address other aspects of the phenomenon. To this end, the study is framed within the theories of Source Credibility and the Information Adoption Model to analyze short videos in terms of both the people who create them and the information they provide. The methodology used was quantitative, with a sample of n=221 people residing in Mexico, fans of Korean content, and followers of content related to travel to that country. Data were analyzed using structural equation modeling (PLS-SEM). The data was analyzed using structural equation modeling (PLS-SEM). The results suggest that the credibility of the content creator, as well as the similarities between the content creator and the follower in the context of short videos, are irrelevant. Meanwhile, variables such as argument quality, source style, and the need for information are relevant in the perceived usefulness of these videos and the subsequent adoption of the information they provide to generate an intention to visit South Korea.
Keywords: Hallyu tourism, Source Credibility, Need of information, Intention to visit, Information Adoption Model
Introducción
En los últimos años, el interés por Corea del Sur ha crecido debido a sus productos culturales como los kdramas (telenovelas), películas y el k-pop impulsando diversos sectores de la economía, uno de ellos, el turismo. Uno de los factores catalizadores para que los productos culturales de este país se extendieran por otros puntos como Europa y Latinoamérica fue el surgimiento de la Web 2.0 y las redes sociales (Jin & Yoon, 2014), pues las personas que siguen la cultura coreana son cocreadores de contenidos en los cuales comparten impresiones sobre el contenido cultural y Corea del Sur (Choi, 2023), impulsando, entre otras cosas, intenciones conductuales de otros fanáticos, tales como el consumo de productos coreanos, aprendizaje del idioma o viajar a este país (Hargitai et al., 2023).
Así la industria cultural coreana ha sido responsable del crecimiento de turistas que pasó de 3.75 millones de visitantes en 1995 a 17.50 millones para 2019 (Lee y How, 2021) siendo también un importante factor para que la industria turística fuera parte de la recuperación después de la contingencia de COVID-19, pues el interés en los productos culturales creció debido a la exposición que tuvieron las audiencias en el confinamiento mediante plataformas y redes sociales (Irsan et al., 2024). Para el último trimestre del 2024, el interés por los productos culturales coreanos o hallyu fue la principal razón para visitar este país según datos del Korea Culture & Tourism Institute (2024).
La literatura existente sobre turismo hacia Corea del Sur hoy se centra en el denominado Turismo hallyu, el cual conjunta el turismo cinematográfico, el turismo inducido por celebridades, el turismo culinario y el turismo cultural (Agrawal et al., 2024) es decir, este turismo que se ve influido por productos culturales, relacionado con la cultura de Corea del Sur (Bae et al., 2017). La OCDE (2014) lo define como una forma de turismo creativo al conectarse con los contenidos culturales de la cultura pop coreana que añade valor a la experiencia de visita al país, pues permite que las personas interesadas puedan participar de actividades relacionadas con las estrellas del kpop, los kdramas, las compras y la cosmética.
Actualmente, la literatura se centra en estudiar los efectos de productos de la ola coreana o hallyu como los dramas coreanos o kdramas y el kpop en la intención de viajar a Corea del Sur (Irsan et al., 2024; Juliana y Susilo, 2023; Park, 2024) y cómo estos crean una imagen del destino que impacta en el interés por visitar el país (Nam et al., 2016). Otros estudios abordan el efecto que tiene el kpop debido al éxito de bandas como Super Junior, Twice o BTS, incluso en países latinoamericanos (Bang et al., 2021).
No obstante, el fervor por los productos culturales de Corea del Sur no es suficiente, pues el proceso de planeación de un viaje es complejo y requiere de información que posibilite calcular costos y beneficios, para lo cual se vuelve necesario crear imágenes a partir de información de fuentes tanto externas que puede ser recuperada en sitios en línea (Tapanainen et al., 2021). En la actualidad, estas referencias suelen construirse a partir de las redes sociales, pues los turistas confían plenamente en la información que comparten otras personas, tales como amistades o influencers, quienes de esta manera influyen en sus decisiones, principalmente en la etapa de planeación y recolección de información, en la búsqueda de inspiración y recomendaciones (Setiawan et al., 2023).
Si bien Oh et al. (2015) estudiaron la intención de visitar Corea del Sur como un efecto de la interacción con videos de YouTube, no se ha profundizado en nuevas formas de interacción en redes sociales como los contenidos generados por usuarios; aún y cuando una de las estrategias de este país ha sido el nombramiento de embajadores digitales en programas tanto locales como nacionales de creación de contenidos regulados por asociaciones civiles como la Asia Exchange Association, Korea Tourism Organization, Ministry of Foreign Affairs, así como otros programas creados por los gobiernos de las provincias, que captan extranjeros residiendo en Corea para crear contenidos sobre este país (Ryu, 2023).
Es importante destacar que, de acuerdo con el Censo de Turistas Extranjeros (Korea Culture & Tourism Intitute, 2024), la principal fuente de información de los turistas que visitan Corea del Sur es el internet, destacando que el 69% busca información previa en sitios de internet y aplicaciones, principalmente, redes sociales. Esto sin importar su edad o género, aunque es relevante que, los visitantes a Corea del Sur son principalmente mujeres entre 20 y 45 años, no obstante, se puede observar un incremento del interés por visitar Corea del Sur que superan este rango de edad e inclusive adultos mayores.
Por lo tanto, se vuelve relevante analizar el impacto de las redes sociales en la intención de viajar a Corea del Sur como un caso de éxito, inclusive para países con potenciales culturales similares. De tal forma que, el objetivo de esta investigación es analizar algunos elementos de los videos cortos como la credibilidad del creador de contenido, las características que comparte con el seguidor, así como la calidad de sus argumentos y el estilo de la fuente en la utilidad que los turistas dan a la información para determinar, si esto impacta en la adopción de la información y posterior intención de visitar Corea del Sur.
Una de las líneas que ha seguido la investigación sobre el impacto de los contenidos en redes sociales en los viajes son las características de los videos sobre viajes a través de dos vertientes: las características de los creadores y las características de los mensajes (Nguyen et al., 2024a). Por esta razón, una de las perspectivas que se han utilizado para entender el fenómeno ha sido la del Modelo de Adopción de Información (Sussman y Siegal, 2003), pues engloba las evaluaciones subjetivas sobre las personas que emiten un mensaje en redes sociales (Setiawan et al., 2023) a través de la credibilidad de la fuente y de la calidad del argumento, como una vía central que describe el mensaje (Xiong, 2022). Así, en el siguiente apartado se realiza una revisión de literatura referente a los aspectos antes mencionados sobre la relación entre los contenidos en línea, tales como los videos cortos en la intención de visitar un país, lo cual, permite establecer hipótesis aplicables al fenómeno coreano.
1. Revisión de la literatura
1.1. Influencia de los contenidos de redes sociales en el turismo
Los viajes son productos intangibles cuya calidad no puede ser revisada por los consumidores previo a la compra, por lo que buscan información relacionada hecha por viajeros experimentados que generan videos, evaluaciones y comentarios aprovechando las diferentes plataformas de redes sociales (Xiong, 2022). Así, los videos en línea pueden influir en la intención de visitar un destino turístico, es decir, de modificar acciones, motivaciones y comportamientos respecto a la visita de atractivos turísticos (Rafdinal et al., 2022).
Viajar es un proceso que consta de tres momentos: pre-viaje, durante el viaje y post viaje, en el primer paso, los turistas buscan información en línea, determinan la imagen del destino y forman expectativas sobre él; en este momento los videos generados por otros usuarios pueden proveer información vívida e imágenes visuales del destino (Nguyen et al., 2024). A diferencia de otros contenidos, los videos cortos suelen ser buscados por los usuarios es cuando necesitan información (Jia et al., 2023), tomando en cuenta principalmente, aquellos que resalten valores cognitivos y emocionales (Xiong, 2022).
Los videos cortos son también formas de contenido generado por usuario consideradas como eWOM que se diseminan en plataformas como Instagram, Snaptchat o TikTok las cuales permiten grabar, editar subir y compartir este tipo de contenidos (Zhai et al., 2022). No existe un consenso en cuanto a duración, aunque se ha tomado como base las duraciones promedio de las plataformas como TikTok e Instagram que permiten videos con una duración menor a 10 minutos o de ≤ 1 minuto (Cao et al., 2021; Gao et al., 2022; Zhu et al., 2023). Las características antes mencionadas permiten que estos videos puedan hacer demostraciones más vívidas de los viajes que otro tipo de contenidos (Zhai et al., 2022) lo que, además, estimula la percepción de los consumidores al presentar la información de forma más emocional, atractiva y específica (Ma et al., 2020).
Por otro lado, los creadores de contenidos relacionados con turismo actúan como guías y orientación para turistas potenciales, sus características suelen ser aspectos que moldean los procesos psicológicos durante el proceso de toma de decisiones en la fase de evaluación. Por eso, una postura teórica que se ha utilizado y ha sido eficiente para evaluar a estos creadores es la Teoría de la Credibilidad de la Fuente, así como otros modelos como el de Adopción de la Información (Nguyen et al., 2024).
1.2. Modelo de Adopción de información
El Modelo de Adopción de Información (Sussman y Siegal, 2003) es la integración del Modelo de Adopción Tecnológica de Davis (1989) y las teorías de doble procesamiento de información de Petty y Cacioppo (1986), con él se intenta explicar cómo las personas se ven afectadas por la información en plataformas de comunicación mediadas por ordenador; es decir, la manera en que un usuario puede tener la intención de apropiarse de información que le ha sido transferida mediante un medio electrónico (Tapanainen et al., 2021). Entonces, este modelo, explica el proceso en el cual las personas reciben información mediada por computadora que puede cambiar sus intenciones y comportamientos (Xiong, 2022).
La explicación que brinda este modelo tiene como base el Modelo de Probabilidad de Elaboración (Petty y Cacioppo, 1986) y explica que las personas procesan la información por dos vías: la central, que considera la calidad del argumento y la periférica, que se centra en la credibilidad de la fuente. De tal forma que, en el Modelo de Adopción de Información, se considera a la calidad del argumento como una influencia primaria que captura un esfuerzo cognitivo mayor en el procesamiento de la información; mientras que la credibilidad de la fuente implica procesos de señales, centrándose en la asociación del sujeto con señales positivas o negativas destacadas relacionadas con el objeto de actitud (Rafdinal et al., 2022). Así, ha sido utilizado para analizar la persuasión de los sitios en línea (Cheung et al., 2008) y el impacto de los contenidos en línea en la intención de compra de productos y servicios, entre otros efectos conductuales (Erkan y Evans, 2016).
1.3. Teoría de la Credibilidad de la Fuente
La Teoría de la Credibilidad de la Fuente asume que la autoridad e influencia de una personalidad o medio depende de cómo la audiencia perciba esta fuente de información, por lo que la aceptación del mensaje que tenga el receptor dependerá en el nivel de expertise o fiabilidad que posea la fuente sobre un tema en específico (Filieri et al., 2023). Las personas pueden depositar esta credibilidad en fuentes de información como artistas, personas influyentes o influencers debido a su experiencia, por lo que estas personas se vuelven importantes en la construcción de actitudes y percepciones; además, aquellas con mayor credibilidad se volverán clave como fuentes de información para los consumidores (Rafdinal et al., 2022).
Así, la credibilidad juega un rol indispensable para que los creadores de contenido en línea tengan éxito para persuadir a sus audiencias (Hanimann et al., 2023), las cuales realizan una evaluación individual de la competencia y fiabilidad de la información que ofrecen considerando las características de un comunicador persuasivo, que puede mejorar el valor percibido del mensaje, influyendo en su recepción (Setiawan et al., 2023), lo cual está determinada por la experiencia, reputación, confiabilidad y credibilidad del autor de un mensaje (Silaban et al., 2023) y por tanto, es la percepción que tiene el receptor sobre el emisor en términos de experiencia, confiabilidad, atractivo o simpatía (Gong y Eppler, 2022).
La credibilidad de la fuente permite que las personas juzguen la información mediante una ruta periférica y no en un procesamiento cognitivo complejo, por lo que su percepción de la fuente dependerá del nivel de conocimiento profesional, experiencia o autoridad en términos de reputación (Sui y Zhang, 2021). Otros factores que afectan la credibilidad de la fuente incluyen la reputación, las calificaciones profesionales de tal forma que cuando una fuente reúne estas características, se percibe creíble, siendo más probable que la información sea percibida como cierta, aumentando su aceptación (Setiawan et al., 2023).
1.4. Factores que impactan la adopción de información y la intención de visitar Corea del Sur
Los destinos turísticos son lugares que ofrecen a los visitantes la experiencia de explorar paisajes, conocer personas o elementos culturales que satisfacen sus necesidades, proveen valor y crean experiencias valiosas (Tapanainen et al., 2021). En este caso, la intención de visitar Corea del Sur recientemente ha sido relacionada con la exposición al k-pop (Bang et al., 2021) y entretenimiento coreano (Dela Cruz y Lacap, 2023; Juliana y Susilo, 2023).
No obstante, estos estudios solo consideran una relación directa entre dichos productos y no otros elementos como la información generada por los usuarios de redes sociales que han visitado el país, aún si estos fueron guiados por su pasión hacia la industria cultural coreana, puesto que a la hora de planear un viaje, la información se vuelve necesaria para tomar decisiones; en este sentido en la literatura se ha identificado que los contenidos generados por los usuarios de redes sociales son parte fundamental en la toma de decisiones de viaje, influyendo a través de ciertos elementos relacionados con los creadores de contenido y sus mensajes (Rafdinal et al., 2022).
Uno de los atributos de los contenidos sobre viajes, es la credibilidad en el creador de un contenido, que se ha identificado como predictor de la utilidad de la información encontrada en línea, como en los grupos de redes sociales dedicados a las recomendaciones de productos (Camilleri y Filieri, 2023), en contextos como la cosmética (Kohler et al., 2023). En el contexto del turismo, se ha analizado el efecto de la credibilidad de los creadores de contenidos de redes sociales sobre la utilidad de la información (Rafdinal et al., 2022) en plataformas específicas como en Instagram (Silaban et al., 2023), en esta plataforma, en algunos casos, no se ha encontrado una relación significativa entre la credibilidad y la utilidad de la información (Çelík y Aslan, 2024), aun así, es pertinente estudiar esta relación. Con base en lo anterior se desprende la siguiente hipótesis:
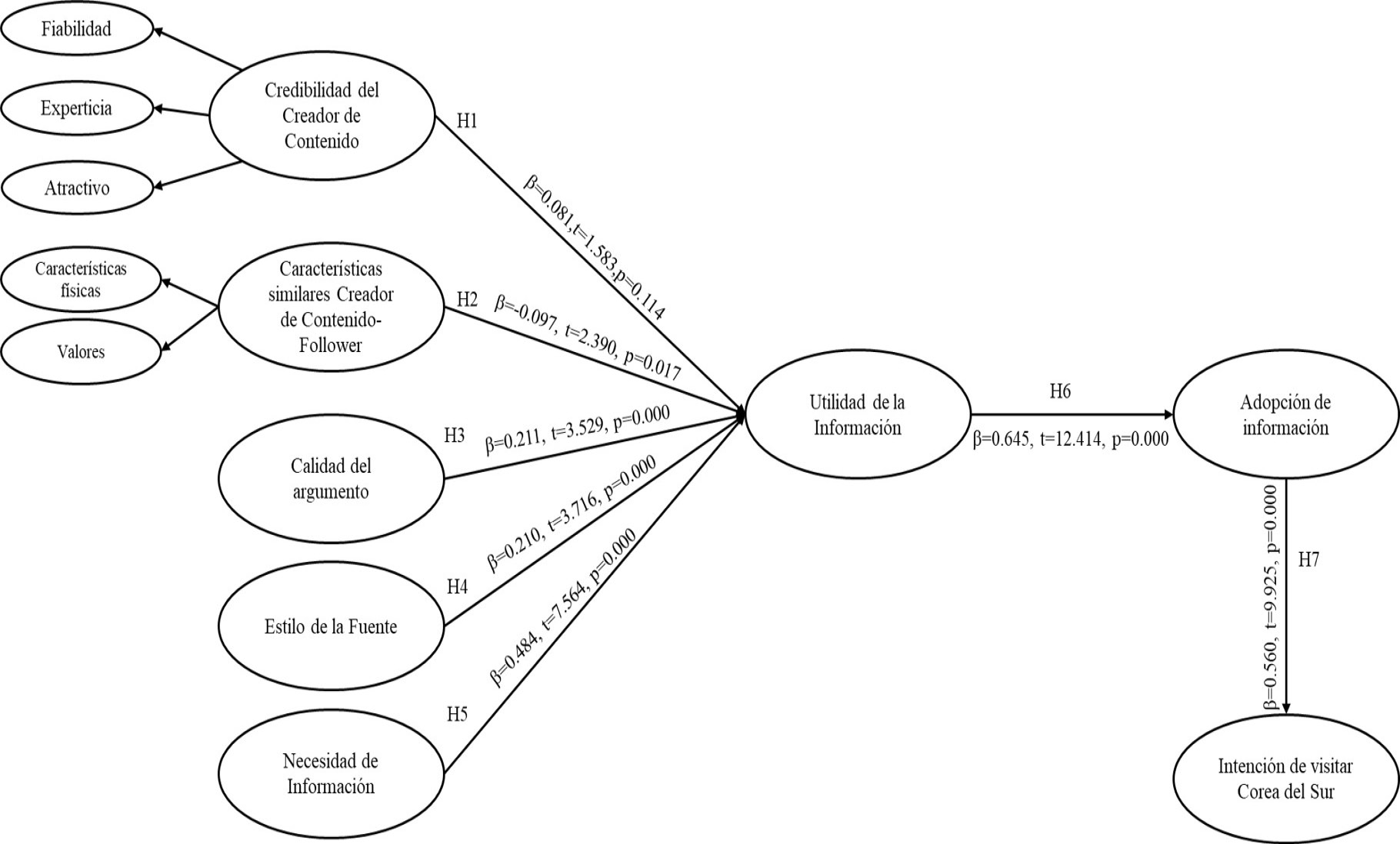
H1. La credibilidad del creador del contenido impacta en la utilidad de la información.
Ahora bien, los contenidos en Internet son desarrollados por personas comunes que comparten creencias e intereses similares a los consumidores que los siguen (Muda y Hamzah, 2021). Se ha encontrado que entre más familiares sean percibidos por sus seguidores, tendrán más probabilidad de afectar su comportamiento (Nguyen et al., 2024). El atractivo hacia el emisor de un mensaje puede estar influido por las similitudes que existan entre ambos bajo el principio de homofilia (Setiawan et al., 2023) que se refiere al grado en el que dos personas se perciben similares en términos de valores, opiniones, estilos de vida, entre otros (Filieri et al., 2023).
Las características similares entre el creador de contenido y sus seguidores en relación con la utilidad de la información han sido poco exploradas; sin embargo, se ha encontrado una relación positiva cuando se trata de recomendación de productos turísticos en redes sociales en Facebook (Huang y Lee, 2021). Por su parte, Filieri et al. (2023) realizaron un comparativo del impacto de videos de YouTube en la intención de compra tanto de productos electrónicos y viajes, encontrando en su modelo que, en ambos casos, las características similares entre el creador de contenido y sus seguidores con la utilidad de la información era positiva. De tal forma que se puede enunciar la siguiente hipótesis:
H2. La similitud del creador de contenido-follower impacta en la utilidad de la información.
En redes sociales la calidad informacional de una publicación compartida por un creador de contenido, basada en la precisión, relevancia, valor y actualidad de la información, es puntual para la creación de liderazgo de opinión (Filieri et al., 2023). La calidad del argumento se refiere a un discurso con un sólido mensaje informativo persuasivo y esta solidez brinda al destinatario la percepción de que la información es de calidad debido a que se trata de un argumento válido y convincente, lo que impacta en la aceptación de este mensaje (Rafdinal et al., 2022). Es la percepción de que la información es confiable, valiosa y correcta porque ofrece detalles sobre el destino turístico, por lo que entre más se perciba que la información es de calidad, mayor influirá en las decisiones de los turistas (Silaban et al., 2023).
La calidad del argumento ha demostrado ser una precursora significativa de la utilidad de la información en contextos como las reseñas en línea (Camilleri y Filieri, 2023), el gobierno electrónico (Mensah et al., 2022) y las recomendaciones de productos en plataformas de redes sociales (Islam et al., 2022) o en el efecto de estas redes en la intención de visitar un destino turístico (Rafdinal et al., 2022). Bajo estos argumentos se desprende la siguiente hipótesis:
H3. La calidad del argumento tiene un impacto positivo en la utilidad de la información.
En ocasiones, las personas están más interesadas en recibir información que contenga fotos, videos, música y no necesariamente porque el contenido es atractivo (Dahesihsari et al., 2024). Además, la información de internet tanto verbal como en formatos visuales puede mejorar las habilidades para comprender y procesar la información de los productos en términos de cantidad de recomendaciones y si se trata de expresiones positivas o negativas sobre el producto (Pangalila y Aprilianty, 2022). De tal forma que, el estilo del mensaje puede definirse como las señales visuales y textuales que contribuyen al procesamiento y retención de información (Daowd et al., 2021); es decir, que se trata de la evaluación de la forma en la que se encuentra el mensaje en términos visuales, duración, cantidad, dispersión y valencia (Teng et al., 2014).
La relación de estilo del mensaje con la utilidad de información no ha sido explorada, Teng et al. (2014) establecieron una relación de esta variable con la persuasión del eWOM, mientras que Daowd et al. (2021) estudiaron su efecto sobre la credibilidad del eWOM, mientras que, Pangalila y Aprilianty (2022) analizaron su impacto en la aceptación de la información en el entorno de TikTok y la moda. Por lo cual, es pertinente analizar la relación que se propone en la siguiente hipótesis:
H4. El estilo del mensaje de los videos cortos sobre viajes a Corea impacta en la utilidad de la información.
Los individuos utilizan las redes sociales para encontrar la información que necesitan para responder preguntas o aprender más sobre temas específicos; esta necesidad es motivante para que interactúen con esa información (Silaban et al., 2023). La necesidad de información es una noción del aspecto motivacional en la cual el consumidor utiliza las redes sociales en la búsqueda de consejo o el punto de vista de líderes de opinión o los juicios emitidos en comunidades en línea, para satisfacer su necesidad a través de la información que generan otros (Hussain et al., 2020). Se asume que los consumidores que participan en línea tienden a decidirse a realizar una compra, por lo que se predice que existe una probabilidad alta de que los consumidores adopten la información que encuentran en redes sociales cuando la encuentran útil, de tal forma que debe existir una necesidad previa de información (Leong et al., 2021).
Silaban et al. (2023) encontraron que la necesidad de información es un factor que aumenta la predicción de la elección de visitar un destino, añadiéndolo al Modelo de Adopción de Información en usuarios de Instagram. Por su parte, Leong et al. (2021) encontró una relación positiva entre la necesidad de información y la utilidad; explicando que, para que la información sea percibida como útil, debe existir una necesidad previa de ella. Por tanto, se enuncia la siguiente hipótesis:
H5. La necesidad de información impacta en la utilidad de la información.
La utilidad de la información es una percepción individual de que el uso de nuevas ideas u opiniones mejorarán lo que se sabe sobre productos y servicios o bien, que mejorará el entendimiento de un tema en específico, por lo que es un predictor de la adopción de información por parte de un usuario (Hussain et al., 2020; Silaban et al., 2023). Si los comentarios, reseñas en línea y opiniones publicadas por líderes de opinión o personas experimentadas en una plataforma son útiles, las personas tendrán mayor probabilidad de adoptarlas (Hussain et al., 2020).
En el contexto turístico, el efecto de la utilidad de la información sobre la adopción ha sido ampliamente probado como resultado de la exposición a contenidos como YouTube (Arora y Lata, 2020), Facebook, Instagram (Tapanainen et al., 2021) y TikTok (Rafdinal et al., 2022). En este trabajo, se buscará comprobar esta relación, por lo cual, se enuncia la siguiente hipótesis:
H6. La utilidad de la información de los videos cortos sobre viajes a Corea impacta en la adopción de la información.
La intención de visitar un lugar es una medida necesaria para incrementar el turismo y puede definirse como la probabilidad de visitar un lugar en particular dentro de un periodo determinado de tiempo, esta intención puede ser impulsada por los medios y refleja un comportamiento que pudiera ser ejecutado (Nabila et al., 2021). En este proceso de adopción de información las personas entablan una relación con la información ya sea de forma intencional o no intencional (Silaban et al., 2023) al verse influidos por los mensajes que reciben (Sussman y Siegal, 2003). Para Cheung et al. (2008) constituye un proceso de internalización del conocimiento para su posterior aplicación práctica.
La adopción de información y su impacto en las intenciones conductuales ha sido probada con anterioridad en estudios como el de Erkan y Evans (2016), relacionándolo con la intención de compra, así como en el contexto electoral al relacionarse con la intención de voto influenciado por recomendaciones en TikTok (Fathimatuz et al., 2024). En el caso de la intención de visitar un destino ha resultado positiva en estudios como el de (Silaban et al., 2023) quien se centró en los contenidos presentados en la plataforma Instagram; así como por Tapanainen et al. (2021). Con base en los argumentos anteriores se desprende la siguiente hipótesis:
H7. La adopción de información impacta en la intención de visitar Corea del Sur.
2. Materiales y métodos
Se desarrolló un estudio cuantitativo, explicativo de corte transversal (Arora y Lata, 2020; Haldar, 2022; Sharma et al., 2023). Como método de recolección de datos se utilizó un muestreo no probabilístico por bola de nieve (Mendoza-Moreira y Moliner-Velázquez, 2022), distribuyendo un cuestionario en línea en grupos de Facebook de personas interesadas en viajar a Corea del Sur y de grupos con personas interesadas en la cultura e industria cultural coreana como los kdramas y el kpop. Esto, a través de creadores de contenido sobre estilo de vida en Corea del Sur con cuentas en Instagram @nancy_minyo, @anarangko, el blog de contenido sobre Asia @sandia.blog, así como en las redes sociales del documental Horizontes que sigue la vida del presentador mexicano radicado entre Corea del Sur y México, Cristian Burgos y en las redes sociales del Centro Cultural Coreano en México. Asimismo, se distribuyó con amistades y familiares mediante WhatsApp, Facebook e Instagram; de las fuentes anteriormente nombradas otras personas distribuyeron el cuestionario en diferentes páginas, sitios y grupos. Esto, con el fin de reunir cuestionarios contestados por personas residentes en México que consumen contenido de redes sociales sobre viajes a Corea del Sur.
Los datos se recolectaron durante los meses de junio y julio de 2024 a través de la plataforma Google Forms, recibiendo 338 respuestas, de las cuales se eliminaron 92 casos correspondientes a cuestionarios enviados en blanco debido a que no consumen contenido en redes sociales sobre viajes a Corea, no conocen creadores de contenido de esta temática o bien son personas que no cumplían con el requisito de vivir en México, resultando en una muestra de 246 casos. Posteriormente, utilizando el software SPSSv. 25, se probó que los datos provienen de una población normal (Gosselin, 2024) mediante la prueba de Kolmogrov-Smirnov (Haşıloğlu y Hasıloglu-cıftcıler, 2023). Además, se eliminaron casos atípicos mediante el método de distancia de Mahalanobis, con lo cual la muestra se redujo a n=221.
El instrumento estuvo compuesto por 51 reactivos que midieron las variables de credibilidad del creador de contenido, similitud entre el creador de contenido y el follower, la calidad del argumento, el estilo de mensaje, la utilidad de información, la adopción de información, necesidad de información y la intención de visitar Corea del Sur, para esto se utilizó una escala tipo Likert de cinco puntos (1=Totalmente en desacuerdo; 5=Totalmente de acuerdo).
La credibilidad del creador de contenido se midió mediante 13 ítems de la escala de Silalahi et al. (2021); para la similitud entre el creador de contenido y el follower con 5 ítems propuestos por Lu & Chen (2021) y Daowd et al. (2021); para la calidad del argumento, 4 ítems de la escala de Onofrei et al. (2022). La variable estilo del mensaje se midió con 13 ítems de la escala de Pangalila y Aprilianty (2022); la utilidad de la información con 4 ítems de Nadlifatin et al. (2022), mientras que la adopción de la información con 5 ítems de Cheung et al. (2009) y la intención de viajar a Corea con 3 ítems de Arora y Lata (2020). En la tabla 1 se muestra la operacionalización conceptual de las variables, que fueron medidas a través de los indicadores antes descritos.
Tabla 1
Operacionalización conceptual de las variables
|
Variable |
Definición |
|
Credibilidad del creador de contenido |
Es la percepción de prestigio que genera una fuente al considerarse experta, confiable y atractiva sobre un tema (Hovland y Weiss, 1951; Ohanian, 1990). En este caso, se refiere a la percepción de que un creador de contenido será confiable y experto en el tema de los viajes, afectando la percepción de su mensaje (Wiedmann y von Mettenheim, 2021). |
|
Similitud entre el creador de contenido y el follower |
Hace referencia al grado de semejanza percibida entre el creador de contenido y sus seguidores en términos de características físicas similares, así como afinidad de valores y comportamientos (Daowd et al., 2021; Lu y Chen, 2021). |
|
Calidad del argumento |
Es la medida en la cual un argumento es considerado convincente para la comunicación de la información (Pangalila y Aprilianty, 2022) y tomado en cuenta para la toma de una decisión en el futuro (Bueno y Gallego, 2021). |
|
Estilo del mensaje |
En el campo de las recomendaciones en línea se refiere a la combinación de textos y señales audiovisuales presentadas en sitios en línea, que pueden alentar a la elaboración y retención de información (Daowd et al., 2021). |
|
Necesidad de información |
Se refiere a la solicitud de orientación y opiniones en línea sobre un destino antes de tomar una decisión (Cuong, 2024). |
|
Utilidad de la información |
Es la percepción que tiene un seguidor de que la información que le proporciona un creador de contenido le ayudará a mejorar su desempeño mediante la toma de decisiones porque satisface de forma satisfactoria sus necesidades en cuanto a valor y relevancia (Kohler et al., 2023). |
|
Adopción de la información |
Es la medida en la cual una persona acepta la información y la internaliza para la toma de decisiones (Acikgoz et al., 2023). |
|
Intención de viajar a Corea del Sur |
Es el grado en el cual una persona deseará viajar tras exponerse a un contenido en línea, utilizando la información en su toma de decisiones (Geng y Chen, 2021) |
Nota. Elaboración propia con base en los autores citados.
A fin de que la muestra cumpliera con la característica de ser consumidores de videos cortos sobre viajes a Corea se realizó una pregunta de control para discriminar a aquellas que no fueran asiduas por ver estos contenidos; además, de preguntas relacionadas con sus intereses turísticos en Corea del Sur como visitas a museos y locaciones de películas o k-damas, compras, entre otros. Previo a la recolección de datos definitiva se realizó una prueba piloto con 40 personas que cumplieran las características antes mencionadas para validar el cuestionario. Posteriormente se utilizó el software PLS-SEM para evaluar el modelo y comprobar las hipótesis.
3. Resultados
3.1. Características de la muestra
Se obtuvieron respuestas de personas residentes en México de entre 18 y 74 años lo que coincide con datos del Korea Culture & Tourism Intitute, (2024), en los que se detalla una tendencia en visitar Corea del Sur, que se concentra en rangos de edad entre los 20 y 45 años. No obstante, también hay un creciente interés en personas mayores de 50 años. Respecto al género el 91% de los respondientes fueron mujeres, el 8% fueron hombres y el 0.5% declaró no identificarse con ninguno de los dos géneros. En la tabla 2 se observan detalladamente las características de la muestra, lo que permite un panorama más claro de quienes respondieron la encuesta.
Tabla 2
Características de la muestra.
|
Variable |
F. absoluta |
F. relativa |
|
Género |
||
|
Mujer |
201 |
91% |
|
Hombre |
19 |
8% |
|
Otro |
1 |
0.5% |
|
Edad |
||
|
18-24 años |
42 |
19% |
|
25-34 años |
97 |
44% |
|
35-44 años |
51 |
23% |
|
45-54 años |
23 |
10% |
|
55-74 años |
8 |
4% |
|
Educación |
||
|
Primaria |
0 |
|
|
Secundaria |
3 |
1% |
|
Bachillerato |
27 |
12% |
|
Licenciatura |
149 |
67% |
|
Maestría |
32 |
14% |
|
Doctorado |
10 |
5% |
|
Estado civil |
||
|
Soltera |
157 |
71% |
|
Casada |
39 |
18% |
|
Divorciada |
9 |
4% |
|
Viuda |
3 |
1% |
|
Unión libre |
13 |
6% |
|
Experiencia previa en Corea del Sur |
||
|
No ha visitado Corea del Sur |
196 |
89% |
|
Ha visitado al menos una vez |
15 |
7% |
|
Ha visitado más de una vez |
10 |
5% |
Nota. Elaboración propia.
Las principales plataformas reportadas por los encuestados son TikTok (63%) e Instagram (74%). Además, casi el 70% prefieren aquellos contenidos generados por influencers o personas desconocidas. La mayoría de los entrevistados no ha visitado el país. Asimismo, muestran interés en los dramas, el k-pop y la industria cosmética como motivantes para visitar el país, destacando que buscarían visitar puntos como agencias de entretenimiento, escenarios de películas y dramas, así como palacios y otros sitios históricos.
Los creadores de contenido nombrados por los encuestados pueden categorizarse en dos grupos: aquellos dedicados únicamente a crear contenido sobre Corea del Sur que principalmente radican en aquel país y su contenido no es explícitamente sobre viajes, aunque algunos de ellos, sí dan información de costo de vida y traslados como Hello Tania Chan, James Rodríguez, Liry Onni, Café juseo, Anarangko, Nalu y Cristian Burgos. Se distinguen también quienes crean contenido sobre Corea del Sur fuera de ella como Chingu Amiga y Jon de Corea. El segundo grupo son aquellos creadores de contenido que se dedican a los viajes como Luisito Comunica, Alan por el mundo, Misias pero viajeras, Marina Traveler y Visa al mundo.
3.2. Modelo de Medida
Primeramente, se evaluó el modelo de medida, comenzando con el análisis de validez y estructura de los constructos verificando las cargas de los indicadores. Aquellos cuyas cargas factoriales resultaron por debajo de 0.708 fueron eliminados en este caso 12 ítems (CDC3, EF2, EF3, EF4, EF7, EF8, EF9, EF10, EF13, UTT3, UTT4 y AIF3). La validez convergente se evaluó a través del Alpha de Cronbach y la confiabilidad compuesta presentando valores superiores a 0.7 (Hair Jr. et al., 2019; Tamayo Salamanca y Barbosa Guerrero, 2022). Asimismo, los valores de la varianza promedio extraída (AVE) de los constructos presentaron valores superiores a 0.5 (Mendes dos Santos y Cirillo, 2023), cual se muestra en la Tabla 3.
Tabla 3
Validez Convergente
|
Ítem |
Peso |
Alpha de Cronbach |
rho_a |
rho_c |
AVE |
|
|
Fiabilidad |
CDC1 CDC2 CDC4 CDC5 |
0.894 0.925 0.936 0.921 |
0.938 |
0.939 |
0.956 |
0.844 |
|
Experticia |
CDE1 CDE2 CDE3 CDE4 |
0.863 0.834 0.915 0.879 |
0.896 |
0.897 |
0.928 |
0.762 |
|
Atractivo |
CDA1 CDA2 CDA3 CDA4 |
0.867 0.902 0.926 0.888 |
0.918 |
0.920 |
0.942 |
0.803 |
|
Características físicas |
HFF1 HFF2 HFF3 |
0.867 0.876 0.731 |
0.765 |
0.764 |
0.866 |
0.684 |
|
Valores |
HFV1 HFV2 |
0.895 0.884 |
0.736 |
0.737 |
0.883 |
0.791 |
|
Calidad del argumento |
CAR1 CAR2 CAR3 CAR4 |
0.871 0.822 0.891 0.885 |
0.891 |
0.903 |
0.924 |
0.753 |
|
Estilo del mensaje |
EF1 EF12 EF5 EF6 EF7 |
0.891 0.712 0.902 0.898 0.804 |
0.897 |
0.902 |
0.925 |
0.713 |
|
Necesidad de la información |
NI1 NI2 NI3 NI4 |
0.777 0.841 0.896 0.907 |
0.878 |
0.882 |
0.917 |
0.734 |
|
Utilidad de la información |
UTT1 UTT2 |
0.956 0.958 |
0.908 |
0.909 |
0.956 |
0.916 |
|
Adopción de la información |
AIF1 AIF2 AIF4 AIF5 |
0.763 0.916 0.857 0.834 |
0.864 |
0.873 |
0.908 |
0.713 |
|
Intención de viajar a Corea |
ITV1 ITV2 ITV3 |
0.940 0.939 0.916 |
0.924 |
0.925 |
0.952 |
0.868 |
Nota. Elaboración propia.
En segundo lugar, se analizó la validez discriminante mediante el criterio HTMT, para lo cual, los constructos alcanzaron valores aceptables por debajo de 0.85 lo que refleja que son distintos entre sí (Sarstedt et al., 2021). Asimismo, el criterio de Fornell y Larcker demostró que la varianza compartida de los constructos del modelo no es mayor que su varianza media extraída (Hair Jr. et al., 2021). Las Tablas 4 y 5 presentan los resultados.
Tabla 4
Heterotrait-Monotrait Ratio (HTMT)
|
Adopción de información |
Calidad del argumento |
Caract. similares |
Características físicas |
Estilo de la fuente |
Experticia |
Fiabilidad |
Intención de visitar Corea del Sur |
Necesidad de la información |
Utilidad de la información |
Valores |
Atractivo |
|
|
Adopción de información |
||||||||||||
|
Calidad del argumento |
0.678 |
|||||||||||
|
Caract. similares creador cont.-Follower |
0.359 |
0.392 |
||||||||||
|
Características físicas |
0.297 |
0.320 |
1.170 |
|||||||||
|
Estilo de la fuente |
0.598 |
0.481 |
0.237 |
0.184 |
||||||||
|
Experticia |
0.467 |
0.555 |
0.326 |
0.31271 |
0.294 |
|||||||
|
Fiabilidad |
0.478 |
0.557 |
0.327 |
0.324 |
0.308 |
0.751 |
||||||
|
Intención de visitar Corea del Sur |
0.622 |
0.534 |
0.311 |
0.203 |
0.467 |
0.308 |
0.320 |
|||||
|
Necesidad de la información |
0.757 |
0.513 |
0.247 |
0.172 |
0.665 |
0.291 |
0.313 |
0.501 |
||||
|
Utilidad de la información |
0.728 |
0.588 |
0.166 |
0.111 |
0.659 |
0.365 |
0.387 |
0.523 |
0.794 |
|||
|
Valores |
0.386 |
0.427 |
1.093 |
0.773 |
0.271 |
0.288 |
0.275 |
0.410 |
0.309 |
0.216 |
||
|
Atractivo |
0.408 |
0.471 |
0.333 |
0.367 |
0.323 |
0.614 |
0.660 |
0.225 |
0.247 |
0.316 |
0.228 |
Nota. Elaboración propia.
Tabla 5
Criterio de Fornell-Larcker
|
Adopción de información |
Calidad del argumento |
Caract. similares |
Características físicas |
Estilo de la fuente |
Experticia |
Fiabilidad |
Intención de visitar Corea del Sur |
Necesidad de la información |
Utilidad de la información |
Valores |
Atractivo |
|
|
Adopción de información |
0.844 |
|||||||||||
|
Calidad del argumento |
0.597 |
0.867 |
||||||||||
|
Caract. similares creador cont.-Follower |
0.301 |
0.334 |
0.758 |
|||||||||
|
Características físicas |
0.238 |
0.261 |
0.917 |
0.827 |
||||||||
|
Estilo de la fuente |
0.531 |
0.432 |
0.204 |
0.151 |
0.844 |
|||||||
|
Experticia |
0.404 |
0.488 |
0.277 |
0.257 |
0.263 |
0.873 |
||||||
|
Fiabilidad |
0.423 |
0.511 |
0.285 |
0.274 |
0.283 |
0.689 |
0.918 |
|||||
|
Intención de visitar Corea del Sur |
0.559 |
0.489 |
0.274 |
0.172 |
0.429 |
0.279 |
0.300 |
0.931 |
||||
|
Necesidad de la información |
0.661 |
0.461 |
0.211 |
0.141 |
0.594 |
0.259 |
0.286 |
0.454 |
0.856 |
|||
|
Utilidad de la información |
0.645 |
0.537 |
0.145 |
0.092 |
0.596 |
0.328 |
0.357 |
0.480 |
0.710 |
0.957 |
||
|
Valores |
0.309 |
0.345 |
0.857 |
0.582 |
0.221 |
0.235 |
0.230 |
0.338 |
0.248 |
0.177 |
0.889 |
|
|
atractivo |
0.359 |
0.422 |
0.286 |
0.306 |
0.294 |
0.558 |
0.614 |
0.211 |
0.223 |
0.289 |
0.190 |
0.896 |
Nota. Elaboración propia.
3.3. Evaluación del modelo estructural
La evaluación del modelo estructural involucró el análisis de la colinealidad del modelo estructural mediante los valores VIF de los constructos que resultaron menores a 5 (Hair Jr. et al., 2021). Los resultados mostraron que no existe colinealidad entre los indicadores y constructos (Ramírez et al., 2014).
También se analizó la significancia y relevancia de las siete hipótesis de las cuales se rechazaron H1 y H2, mientras que el resto de las hipótesis fueron aceptadas. En la Tabla 6 se muestran los coeficientes path que muestran la fuerza de la relación entre las variables. Respecto a las hipótesis no rechazadas sus valores fueron superiores a +1 lo que indica que las relaciones propuestas en el modelo son significativas (Mahat y Hanafiah, 2020), por su parte, las hipótesis rechazadas presentan valores cercanos a cero lo que indica una relación no significativa, toda vez que, para que las relaciones propuestas sean significativas deben presentar valores cercanos a -1 y +1 (Hair Jr. et al., 2021). En la figura 1 se muestra el modelo estructural contrastado.
Tabla 6
Coeficientes path
|
Path |
Path |
Desviación estándar |
T- Satistic |
p-Value |
Decisión |
|
H1: Credibilidad del creador de contenido-> Utilidad de la información. |
0.081 |
0.051 |
1.583 |
0.114 |
Rechazada |
|
H2: Características similares-> Utilidad de la información. |
-0.097 |
0.041 |
2.390 |
0.017 |
Rechazada |
|
H3: Calidad del argumento-> Utilidad de la información. |
0.211 |
0.060 |
3.529 |
0.000 |
Aceptada |
|
H4: Estilo del mensaje-> Utilidad de la información. |
0.210 |
0.057 |
3.716 |
0.000 |
Aceptada |
|
H5: Necesidad de información-> Utilidad de la información. |
0.484 |
0.064 |
7.564 |
0.000 |
Aceptada |
|
H6: Utilidad de la información-> Adopción de información |
0.645 |
0.052 |
12.414 |
0.000 |
Aceptada |
|
H7: Adopción de información-> Intención de visitar Corea del Sur |
0.560 |
0.056 |
9.925 |
0.000 |
Aceptada |
Nota. Elaboración propia.
Figura 1
Modelo estructural

Nota. Elaboración propia.
Posteriormente se analizó el coeficiente de determinación R2 para identificar el efecto de las variables independientes sobre la dependiente, así como para determinar las variaciones de la variable dependiente explicadas por las variables independientes; en este caso el valor de R2 para adopción de la información fue de R2=0.416, mientras que para intención de visitar Corea del Sur fue de R2=0.314, lo que indica coeficientes débiles, mientras que, para la utilidad de la información fue de R2=0.599. Por otro lado, para las variables características físicas fue de R2=0.416, valores R2=0.736, experticia R2=0.743, fiabilidad R2=0.809 y atractivo 0.691. Los criterios de R2 establecen que un valor mayor a 0.50 indica un ajuste fuerte, un R2 entre 0.40 y 0.50 uno moderado y un valor de R2 entre 0.15 y 0.25 representa un ajuste débil, por lo cual, se encontraron coeficientes tanto débiles como moderados y fuertes.
El valor de f2 explica el aumento en R2 con relación a la proporción de la varianza de la variable dependiente que permanece sin explicar (Mahat y Hanafiah, 2020). Valores entre 0.02 y 0.15 indican un efecto pequeño, 0.151 a 0.35 mediano y superior a 0.35 un efecto grande (Hair et al., 2020). En la Tabla 7, se expone el efecto de f2 para las variables del modelo, encontrándose efectos de pequeño a grande.
Tabla 7
Efecto de f2
|
Relación |
f2 |
Efecto |
|
Credibilidad del creador de contenido-> Utilidad de la información. |
0.011 |
Pequeño |
|
Características similares-> Utilidad de la información. |
0.020 |
Pequeño |
|
Calidad del argumento-> Utilidad de la información. |
0.063 |
Pequeño |
|
Estilo del mensaje-> Utilidad de la información. |
0.067 |
Pequeño |
|
Necesidad de información-> Utilidad de la información. |
0.348 |
Mediano |
|
Utilidad de la información-> Adopción de información |
0.713 |
Grande |
|
Adopción de información-> Intención de visitar Corea del Sur |
0.457 |
Grande |
Nota. Elaboración propia.
El valor de Q2 evalúa la relevancia predictiva del modelo estructural (Mahat y Hanafiah, 2020), considerando aspectos fuera y dentro de la muestra; los valores ideales para Q2 oscilan entre 0 y 0.25 que indican una relevancia pequeña; entre 0.250 y 0.50 media, y superior a 0.50 una relevancia mayor. Para la variable adopción de la información Q2=0.475, para características físicas Q2=0.841, experticia Q2=0.742, fiabilidad Q2=0.807, intención de visitar Corea del Sur Q2=0.213, Utilidad de la información Q2=0.580, valores Q2=0.734 y atractivo Q2=0.690.
4. Discusiones
El objetivo de este estudio fue identificar el impacto que tienen los videos cortos en la intención de visitar Corea del Sur, por lo cual, siguiendo la tendencia del análisis de videos de recomendación de viajes en los cuales se optó por analizar tanto al creador de contenido en cuanto a sus características como su mensaje (Nguyen et al., 2023). Para tal objetivo se enmarcó dentro de las teorías de la Credibilidad de la Fuente (Hovland y Weiss, 1951) y el Modelo de Adopción de la Información (Sussman y Siegal, 2003), toda vez que la efectividad de estas teorías ha sido ampliamente probada en el marketing de celebridades e influencers (Halder et al., 2021), en la relación entre la satisfacción y las recomendaciones en línea (Camilleri y Filieri, 2023) y la adopción de información de redes sociales para la elección de un destino turístico (Rafdinal et al., 2022).
Se propusieron siete hipótesis y para probarlas se analizó un modelo mediante ecuaciones estructurales PLS-SEM, cinco de las siete hipótesis fueron comprobadas. Así, de los resultados, el hallazgo más relevante es el rechazo de la hipótesis 1 que evaluó el efecto de la credibilidad del creador de contenido sobre la utilidad de la información; la cual había sido ampliamente probada en estudios previos (Erkan y Evans, 2016; Camilleri y Filieri, 2023; Rafdinal et al., 2022; Silaban et al., 2023; Kohler et al., 2023). En la literatura se identificó solamente un estudio en el cual la credibilidad no impactó en la variable respuesta, en este caso, la aceptación de la información (Pangalila y Aprilianty, 2022); este estudio, fue realizado a usuarios de Tiktok que consumen videos sobre hauls de ropa. Una explicación puede encontrarse a este resultado es la dinámica de las plataformas como TikTok e Instagram que permiten que la duración de estos videos oscile entre los 30 segundos (Cao et al., 2021) hasta los 10 minutos (Zhu et al., 2023). Esto coincide con la propuesta original de Hovland y Weiss (1951) que probaron que el comunicador del mensaje puede ser olvidado debido al tiempo que pasó entre la exposición al mensaje y el cambio de actitud del espectador; es decir, que un mensaje puede permanecer no así la identidad de quién lo emite.
Una explicación similar se puede dar al rechazo de la hipótesis 2 referente a la relación entre la similitud creador de contenido-follower de la que si bien había sido poco analizada (Huang y Lee, 2021; Filieri et al., 2023), al referirse a un atributo que posee el comunicador y percibe el receptor puede encontrar explicación en los estudios seminales de Hovland y Weiss (1951). No obstante, también indica que, al menos en este sector, los individuos no se identifican con los creadores de contenido ni en el aspecto físico ni en el emocional o bien, es un factor que les resulta irrelevante.
De las hipótesis comprobadas, la más relevante es el estilo del mensaje y su relación con la utilidad de la información (H4), pues si bien la literatura ha estudiado el mensaje en cuanto a la calidad argumentativa (Sussman y Siegal, 2003; Erkan y Evans, 2016), las características del mensaje habían sido poco abordadas (Teng et al., 2014; Daowd et al., 2021). Para este análisis, la escala utilizada para medir esta variable tomaba en cuenta características como las imágenes, los subtítulos, la presencia del creador en el video, duración, entre otros factores (Pangalila y Aprilianty, 2022). Por lo que la relación positiva de esta variable con la utilidad de la información revela que, para los consumidores, los videos con buenas imágenes, información detallada y una duración considerable son relevantes para que consideren que un video corto posee información útil.
Así también, la variable necesidad de información (H5) es importante en este estudio, pues considera al turista en cuanto a sus necesidades de viaje; en este sentido, su relación con la utilidad de la información fue positiva, lo cual coincide con otros estudios previos (Leong et al., 2021; Silaban et al., 2023), dejando ver que los consumidores consideran útil la información cuando ha sido solicitada por ellos para satisfacer necesidades sobre servicios o productos en específico, en este caso, los viajes a Corea del Sur. De tal forma que, una recomendación para gobiernos o prestadores de servicios turísticos tendría que ver con la importancia de incentivar a sus consumidores a generar contenidos en redes que motiven a otros a elegir un destino. Tomar el ejemplo de Corea del Sur, que invierte en incentivos para creadores de contenido, puede ser un referente para ciudades, pueblos o países que busquen incrementar el turismo.
Finalmente, las variables cuyas relaciones resultaron positivas, corresponden a interacciones probadas con anterioridad en la literatura. La hipótesis 3 que relaciona la calidad del argumento con la utilidad de la información, al resultar positiva coincide con estudios previos en los que también se confirma este efecto (Rafdinal et al., 2022; Silaban et al., 2023; Tapanainen, et al., 2023). Esto indica que los turistas consideran más útiles aquellos videos cortos cuya información sea actual, relevante y suficiente para conocer los detalles de un destino a la hora de viajar.
Así también, las hipótesis 6 y 7 fueron comprobadas. Respecto a la hipótesis 6, relaciona la utilidad de la información con la adopción de la información, esto coincide con estudios anteriores que prueban el efecto de otros mensajes en redes sociales como las recomendaciones de restaurantes en Instagram (Lee et al., 2021) o la compra de alimentos (Nyagadza et al., 2023), así como la literatura que relaciona estos contenidos con la intención de viajar (Tapanainen, et al., 2023), indicando que cuando la información de los videos cortos es percibida como útil, tiene más probabilidades de ser adoptada.
La hipótesis 7 también fue comprobada, relacionando la adopción de la información con la intención de viajar a Corea del Sur, probando así una relación previamente estudiada en la literatura en otros aspectos conductuales como la intención de compra (Erkan y Evans, 2016), así como en estudios sobre intención de visitar un destino turístico (Silaban et al., 2023) o elegirlo para un viaje futuro (Tapanainen, et al., 2023). Por lo que se demuestra que las personas que adopten cierta información, que les haya resultado útil, la tomarán en cuenta para decisiones próximas a la hora de elegir un destino.
5. Conclusiones
Como se menciona en el apartado anterior el resultado más relevante de este estudio es el rechazo de las hipótesis 1 y 2 referentes a la credibilidad del creador de contenido y la similitud del creador de contenido-follower. Lo cual, indica que hoy en día los turistas que utilizan las recomendaciones en línea para tomar decisiones antes de visitar un destino suelen privilegiar los contenidos antes que la fuente, toda vez que, las relaciones entre calidad del argumento y estilo de la fuente se encontraron positivas en su efecto sobre la utilidad de la información. Del mismo modo, se confirmó la relación entre la necesidad de información y la utilidad de la información. La confirmación de estas relaciones, indican que los turistas buscan información que satisfaga sus necesidades a través de formatos como la imagen, el video y los textos; asimismo, considerarán como útil aquella información que sea relevante y suficiente a sus necesidades.
Estos hallazgos son relevantes para la industria turística, así como para organismos gubernamentales y no gubernamentales a cargo de la promoción turística de los territorios. Un caso de éxito en este rubro es Corea del Sur, cuya intención de visita, en los últimos años, ha sido relacionada con la popularidad de los contenidos culturales como el k-pop, los kdramas, cine, cosmética, tecnología, entre otros; no obstante, se trata de uno de los países que ha creado programas para su difusión en redes sociales a través de los usuarios, por lo cual, es pertinente analizar esta situación en particular.
Asimismo, este estudio presentó algunas limitaciones, además, se identificaron algunas líneas que será pertinente seguir estudiando. En primer lugar, se limitó a respuestas de personas residentes en México, por lo que habrá que tomar aspectos de la cultura en posteriores estudios. En este sentido, es necesario considerar también otros aspectos que impactarían en la intencionalidad de viajar tales como la edad, el idioma o los recursos disponibles por parte de los viajeros. Por otro lado, refiriendo a la hipótesis rechazada sobre la relación entre la similitud del creador de contenido y el follower, abordar variables como la inspiración o la aspiración que generan para viajar, podrían resultar más precisas como factor explicativo del efecto que tienen estos contenidos sobre los turistas.
Otra limitación se refiere al método utilizado, ya que este estudio es de corte no experimental, por lo que sería pertinente realizar estudios experimentales para corroborar aspectos no considerados en la influencia de estos videos como el tiempo y su relación con la credibilidad de los creadores de contenido. Además, sería pertinente abordarlo desde otras perspectivas teóricas y modelos como el Comportamiento Planeado o el Modelo Estímulo Organismo Respuesta (S-O-R). Dado que este estudio se refiere al impacto de los videos cortos que generan usuarios y uno de los aspectos que se plantean en la introducción son los programas de embajadores de los sitios turísticos, un aspecto interesante en futuros estudios sería estudiar las motivaciones de estas personas para crear estos contenidos.
Referente a la metodología, el cuestionario aplicado también permitió identificar a diversos creadores de contenido de viajes a Corea del Sur que han ganado relevancia entre los fanáticos de este país, dichos creadores, podrían abordarse desde el análisis de contenido, el cual, brindaría la posibilidad de identificar algunos factores que como creadores de contenido los vuelven relevantes, así como los atributos de sus contenidos que pudieran atraer a sus seguidores y que, en conjunto, explicarían su popularidad y el éxito de sus recomendaciones.
Agradecimientos
A los creadores de contenido que contribuyeron en la distribución del cuestionario en línea.
Declaratoria de conflicto de interés
Las autoras declaran no tener ningún conflicto de interés conforme a los lineamientos establecidos por esta publicación.
Fuentes de financiamiento
Este trabajo no contó con fuentes de financiamiento relacionadas a los temas que aquí se tratan. La investigación fue realizada en el marco de un trabajo doctoral dentro de un programa inscrito en el Sistema Nacional de Posgrados. La autora principal es beneficiaria de la beca otorgada por el Consejo Nacional de Humanidades, Ciencias y Tecnologías.
Disponibilidad de datos
Los datos utilizados para esta investigación son de origen primario para lo cual se aplicaron encuestas a personas en la República Mexicana. Dado que la información fue conseguida bajo acuerdos de confidencialidad, estos datos están disponibles bajo demanda comunicándose al correo del autor de correspondencia.
Referencias
Agrawal, G., Madhukar, V., & Kulshrestha, R. (2024). The Impact of Hallyu (Korean Wave) on Indian Youth’s Intention to Visit South Korea (pp. 4–20). https://doi.org/10.2991/978-94-6463-437-2_2
Acikgoz, F., Busalim, A., Gaskin, J., & Asadi, S. (2023). An Integrated Model for Information Adoption&Trust in Mobile Social Commerce. Journal of Computer Information Systems, 1-23. https://doi.org/10.1080/08874417.2023.2251449
Arora, N., & Lata, S. (2020). YouTube channels influence on destination visit intentions: An empirical analysis on the base of information adoption model. Journal of Indian Business Research, 12(1), 23–42. https://doi.org/10.1108/JIBR-09-2019-0269/FULL/XML
Bae, E. s. O., Chang, M., Park, E. S., & Kim, D. C. (2017). The effect of Hallyu on tourism in Korea. Journal of Open Innovation: Technology, Market, and Complexity, 3(4). https://doi.org/10.1186/s40852-017-0075-y
Bang, Y. Y., Joo, Y., Seok, H., & Nam, Y. (2021). Does K-pop affect Peruvians’ Korean images and visit intention to Korea? Current Issues in Tourism, 24(24), 3519–3534. https://doi.org/10.1080/13683500.2021.1881451
Bueno, S., & Gallego, M. D. (2021). eWom in C2C platforms: Combining Iam and customer satisfaction to examine the impact on purchase intention. Journal of Theoretical and Applied Electronic Commerce Research, 16(5), 1612-1630. https://doi.org/10.3390/jtaer16050091
Camilleri, M. A., & Filieri, R. (2023). Customer satisfaction and loyalty with online consumer reviews: Factors affecting revisit intentions. International Journal of Hospitality Management, 114, 103575. https://doi.org/10.1016/J.IJHM.2023.103575
Cao, X., Qu, Z., Liu, Y., & Hu, J. J. (2021). How the destination short video affects the customers’ attitude: The role of narrative transportation. Journal of Retailing and Consumer Services, 62. https://doi.org/10.1016/j.jretconser.2021.102672
Çelík, K., & Aslan, A. (2024). The Impact of Electronic Word of Mouth (eWOM) on Visit Intention within the Framework of the Information Adoption Model: A Study on Instagram Users. International Journal of Marketing, Communication and New Media, 12(23). https://doi.org/10.54663/2182-9306.2024.v.12.n.108-130
Cheung, C. M. K., Lee, M. K. O., & Rabjohn, N. (2008). The impact of electronic word-of-mouth: The adoption of online opinions in online customer communities. Internet Research, 18(3), 229–247. https://doi.org/10.1108/10662240810883290
Cheung, M. Y., Luo, C., Sia, C. L., & Chen, H. (2009). Credibility of Electronic Word-of-Mouth: Informational and Normative Determinants of On-line Consumer Recommendations. International Journal of Electronic Commerce, 13(4), 9–38. https://doi.org/10.2753/JEC1086-4415130402
Choi, H. (2023). La ola coreana: Del consumo global a la creación global. Sociétés, 161(3), 137–145. https://doi.org/10.3917/SOC.161.0137
Cuong, D. T. (2024). Examining How Electronic Word-of-Mouth Information Influences Customers’ Purchase Intention: The Moderating Effect of Perceived Risk on E-Commerce Platforms. SAGE Open, 14(4). https://doi.org/10.1177/21582440241309408
Dahesihsari, R., Yosua, I., & Novita. (2024). Credibility of EWOM and Consumer Satisfaction on Food/Health Supplement Products during the COVID-19 Pandemic. 5(1), 45–53. https://journal.rescollacomm.com/index.php/ijbesd/article/view/577
Daowd, A., Hasan, R., Eldabi, T., Rafi-ul-Shan, P. M., Cao, D., & Kasemsarn, N. (2021). Factors affecting eWOM credibility, information adoption and purchase intention on Generation Y: a case from Thailand. Journal of Enterprise Information Management, 34(3), 838–859. https://doi.org/10.1108/JEIM-04-2019-0118/FULL/XML
Davis, F. D. (1989). Perceived usefulness, perceived ease of use, and user acceptance of information technology. MIS Quarterly: Management Information Systems, 13(3), 319–339. https://doi.org/10.2307/249008
Dela Cruz, J. A. M., & Lacap, J. P. G. (2023). FILM-INDUCED EFFECTS AND INTENTION TO VISIT: THE INTERVENING ROLE OF COUNTRY IMAGE OF SOUTH KOREA. Advances in Hospitality and Tourism Research, 11(1), 1–27. https://doi.org/10.30519/ahtr.1032405
Erkan, I., & Evans, C. (2016). The influence of eWOM in social media on consumers’ purchase intentions: An extended approach to information adoption. Computers in Human Behavior, 61, 47–55. https://doi.org/10.1016/j.chb.2016.03.003
Fathimatuz, Z., Iskamto, D., & Trianasari, N. (2024). Analyzing eWOM Dimensions on TikTok and Its Impact on First-Time Voters in the 2024 Presidential Election: A Confirmatory Factor Analysis. International Journal of Digital Marketing Science, 2(1), 1–12. https://doi.org/10.54099/ijdms.v2i1.1076
Filieri, R., Acikgoz, F., Li, C., & Alguezaui, S. (2023). Influencers’ “organic” persuasion through electronic word of mouth: A case of sincerity over brains and beauty. Psychology & Marketing, 40(2), 347–364. https://doi.org/10.1002/MAR.21760
Gao, P., Zeng, Y., & Cheng, Y. (2022). The Formation Mechanism of Impulse Buying in Short Video Scenario: Perspectives From Presence and Customer Inspiration. Frontiers in Psychology, 13. https://doi.org/10.3389/fpsyg.2022.870635
Geng, R., & Chen, J. (2021). The influencing mechanism of interaction quality of UGC on consumers’ purchase intention–an empirical analysis. Frontiers in Psychology, 12, 697382. https://doi.org/10.3389/fpsyg.2021.697382
Gong, Z. H., & Eppler, J. (2022). Exploring the Impact of Delivery Mistakes, Gender, and Empathic Concern on Source and Message Credibility. Journalism Practice, 16(8), 1653–1672. https://doi.org/10.1080/17512786.2020.1870531
Gosselin, R. D. (2024). Testing for normality: a user’s (cautionary) guide. Laboratory Animals, 58(5), 433–437. https://doi.org/10.1177/00236772241276808
Hair Jr., J. F., M. Hult, G. T., M. Ringle, C., Sarstedt, M., Castillo Apraiz, J., Cepeda Carrión, G. A., & Roldán, J. L. (2019). Manual de Partial Least Squares Structural Equation Modeling (PLS-SEM) (Segunda Edición). In Manual de Partial Least Squares Structural Equation Modeling (PLS-SEM) (Segunda Edición). OmniaScience. https://doi.org/10.3926/oss.37
Hair Jr., J. F., Ringle, C. M., Gudergan, S. P., Castillo Apraiz, J., Cepeda Carrión, G. A., & Roldán, J. L. (2021). Manual avanzado de Partial Least Squares Structural Equation Modeling (PLS-SEM). Manual Avanzado de Partial Least Squares Structural Equation Modeling (PLS-SEM). https://doi.org/10.3926/OSS.407
Hair, J. F., Howard, M. C., & Nitzl, C. (2020). Assessing measurement model quality in PLS-SEM using confirmatory composite analysis. Journal of Business Research, 109, 101–110. https://doi.org/10.1016/J.JBUSRES.2019.11.069
Haldar, P. (2022). The influence of social media on users’ travel decision using information adoption model. Journal of Content, Community and Communication, 15(8), 117–129. https://doi.org/10.31620/JCCC.06.22/09
Halder, D., Pradhan, D., & Roy Chaudhuri, H. (2021). Forty-five years of celebrity credibility and endorsement literature: Review and learnings. Journal of Business Research, 125(December 2020), 397–415. https://doi.org/10.1016/j.jbusres.2020.12.031
Hanimann, A., Heimann, A., & Trilling, D. (2023). Believing in Credibility Measures: Reviewing Credibility Measures in Media Research From 1951 to 2018. In International Journal of Communication (Vol. 17). https://ijoc.org/index.php/ijoc/article/view/18815
Hargitai, D. M., Grósz, A. S., & Sas, Z. (2023). Hallyu in the Heart of Europe: The rise of the Korean Wave in the digital space. Management and Marketing, 18(4), 537–555. https://doi.org/10.2478/MMCKS-2023-0029
Haşıloğlu, S. B., & Hasıloglu-cıftcıler, M. (2023). What Should be The Measure of Conformity to Normal Distribution (Normality) Test in Likert Type Digital and Face-To-Face Survey Data?. İnternet Uygulamaları ve Yönetimi Dergisi, 14(2), 54-69. Doi: 10.34231/iuyd.1346463
Hovland, C. I., & Weiss, W. (1951). The influence of source credibility on communication effectiveness. Public Opinion Quarterly, 15(4), 635–650. https://doi.org/10.1086/266350
Huang, H.-F., & Lee, C.-C. (2021). Exploring Consumers’ Purchase Intentions on Facebook: The Influence of Characteristics of eWOM. Asian Journal of Research in Business and Management, 3(2), 59–68. https://myjms.mohe.gov.my/index.php/ajrbm/article/view/14071
Hussain, S., Song, X., & Niu, B. (2020). Consumers’ Motivational Involvement in eWOM for Information Adoption: The Mediating Role of Organizational Motives. Frontiers in Psychology, 10, 496992. https://doi.org/10.3389/FPSYG.2019.03055/BIBTEX
Irsan, D. M., Khadijah, U. L. S., Saefullah, K., & Novianti, E. (2024). Hallyu pop culture and the motivation of generation z in visiting South Korea. Jurnal Magister Ilmu Komunikasi, 10(2), p-ISSN. http://journal.ubm.ac.id/
Islam, M. T., Hussin, S. R., & Yee, W. F. (2022). Factors Influencing the Information Adoption from Social Media review Platform: Extending Information Adoption Model (IAM) with Information Diagnosticity. Journal of Content, Community and Communication, 16(8), 4–25. https://doi.org/10.31620/JCCC.12.22/02
Jia, Y., Feng, H., Wang, X., & Alvarado, M. (2023). “Customer Reviews or Vlogger Reviews?” The Impact of Cross-Platform UGC on the Sales of Experiential Products on E-Commerce Platforms. Journal of Theoretical and Applied Electronic Commerce Research, 18(3), 1257–1282. https://doi.org/10.3390/jtaer18030064
Jin, D. Y., & Yoon, K. (2014). The social mediascape of transnational Korean pop culture: Hallyu 2.0 as spreadable media practice. New Media & Society, 18(7), 1277–1292. https://doi.org/10.1177/1461444814554895
Juliana, A., & Susilo, C. L. (2023). The effect of Hallyu (Korean wave) towards intention to visit to South Korea with destination image as a mediating variable. JMBI UNSRAT (Jurnal Ilmiah Manajemen Bisnis Dan Inovasi Universitas Sam Ratulangi)., 10(3), 2147–2157. https://doi.org/10.35794/jmbi.v10i3.53368
Kohler, E., Mogaji, E., & Erkan, İ. (2023). Save the Trip to the Store: Sustainable Shopping, Electronic Word of Mouth on Instagram and the Impact on Cosmetic Purchase Intentions. Sustainability 2023, Vol. 15, Page 8036, 15(10), 8036. https://doi.org/10.3390/SU15108036
Korea Culture & Tourism Institute (2024) “2024 외래관광객조사 3본기 잠정치 보고서” [2024 International Visitor Survey] https://datalab.visitkorea.or.kr/site/portal/ex/bbs/View.do?cbIdx=1127&bcIdx=308376
Lee, C. G., & How, S.-M. (2021). Hallyu tourism: impacts on inbound tourists to South Korea. Current Issues in Tourism, 25(9), 1361–1367. https://doi.org/10.1080/13683500.2021.1924637
Lee, H.-M., Kang, J.-W., & Namkung, Y. (2021). Instagram Users’ Information Acceptance Process for Food-Content. Sustainability, 13(5), 2638. https://doi.org/10.3390/su13052638
Leong, C. M., Loi, A. M. W., & Woon, S. (2021). The influence of social media eWOM information on purchase intention. Journal of Marketing Analytics, 10(2), 145. https://doi.org/10.1057/S41270-021-00132-9
Lu, B., & Chen, Z. (2021). Live streaming commerce and consumers’ purchase intention: An uncertainty reduction perspective. Information and Management, 58(7). https://doi.org/10.1016/j.im.2021.103509
Ma, R., Shao, B., Chen, J., & Dai, D. (2020). The impacts of online clothes short video display on consumers’ perceived quality. Information (Switzerland), 11(2). https://doi.org/10.3390/info11020087
Mahat, N. Z. D., & Hanafiah, M. H. (2020). Help me tripadvisor! examining the relationship between tripadvisor e-WOM attributes, trusts towards online reviews and travellers behavioural intentions. Journal of Information and Organizational Sciences, 44(1), 83. https://doi.org/10.31341/JIOS.44.1.4
Mendes dos Santos, P., & Cirillo, M. Â. (2023). Construction of the average variance extracted index for construct validation in structural equation models with adaptive regressions. Communications in Statistics: Simulation and Computation, 52(4), 1639–1650. https://doi.org/10.1080/03610918.2021.1888122
Mendoza-Moreira, M., & Moliner-Velázquez, B. (2022). Efectos de las consultas boca a boca en redes sociales en la compra de cosméticos en Ecuador. Estudios Gerenciales, 38(164), 358–369. https://doi.org/10.18046/j.estger.2022.164.5241
Mensah, I. K., Adams, S., Adjei, J. K., & Mwakapesa, D. S. (2022). Drivers of egovernment adoption amidst COVID-19 pandemic: The Information Adoption Model (IAM) approach. Information Development, 38(4), 494–509. https://doi.org/10.1177/02666669211010872
Muda, M., & Hamzah, M. I. (2021). Should I suggest this YouTube clip? The impact of UGC source credibility on eWOM and purchase intention. Journal of Research in Interactive Marketing, 15(3), 441–459. https://doi.org/10.1108/JRIM-04-2020-0072
Nabila, A. N., Ramadhanti, S. P., Fakhrunnisa, F., & Suhud, U. (2021). Factors influencing intention to visit South Korea during the pandemic. JELAJAH: Journal of Tourism and Hospitality, 3(1), 43–57. https://doi.org/10.33830/jelajah.v3i1.1834
Nadlifatin, R., Persada, S. F., Munthe, J. H., Ardiansyahmiraja, B., Redi, A. A. N. P., Prasetyo, Y. T., & Belgiawan, P. F. (2022). Understanding factors influencing traveler’s adoption of travel influencer advertising: an Information Adoption Model approach. Business: Theory and Practice, 23(1), 131–140. https://doi.org/10.3846/BTP.2022.13149
Nam, J.-H., Han, Y.-D., & Kim C A , Y.-G. (2016). 중국 내 한국 대중문화콘텐츠와 방한의도의 관계 Study of the Relationship between Korean Popular Cultural Contents and Intention to visit Korea: The Case of Chinese. Asia-Pacific Journal of Business, 7(1), 71–82. https://imr.kangwon.ac.kr/
Nguyen, P. M. B., Pham, L. X., Tran, D. K., & Truong, G. N. T. (2024). A systematic literature review on travel planning through user-generated video. In Journal of Vacation Marketing (Vol. 30, Issue 3, pp. 553–581). SAGE Publications Ltd. https://doi.org/10.1177/13567667231152935
Nguyen, P. M. B., Pham, X. L., & Truong, G. N. T. (2023). The Influence of Source Credibility and Inspiration on Tourists’ Travel Planning Through Travel Vlogs. Journal of Travel Research. https://doi.org/10.1177/00472875231206538
Nguyen, X. H., Nguyen, T. T., Anh Dang, T. H., Dat Ngo, T., Nguyen, T. M., & Anh Vu, T. K. (2024). The influence of electronic word of mouth and perceived value on green purchase intention in Vietnam. Cogent Business & Management, 11(1). https://doi.org/10.1080/23311975.2023.2292797
Nyagadza, B., Mazuruse, G., Simango, K., Chikazhe, L., Tsokota, T., & Macheka, L. (2023). Examining the influence of social media eWOM on consumers’ purchase intentions of commercialised indigenous fruits (IFs) products in FMCGs retailers. Sustainable Technology and Entrepreneurship, 2(3), 100040. https://doi.org/10.1016/J.STAE.2023.100040
OECD (2014), “Hallyu and technology-based tourism in Korea”, in Tourism and the Creative Economy. OECD Publishing, Paris. DOI: https://doi.org/10.1787/9789264207875-11-en
Oh, S., Ahn, J., & Baek, H. (2015). The Effects of Social Media on Music-induced Tourism: A Case of Korean Pop Music and Inbound Tourism to Korea*. Asia Pacific Journal of Information Systems, 25(1). https://doi.org/10.14329/apjis.2015.25.1.119
Ohanian, R. (1990). Construction and validation of a scale to measure celebrity endorsers’ perceived expertise, trustworthiness, and attractiveness. Journal of advertising, 19(3), 39-52. https://doi.org/10.1080/00913367.1990.10673191
Onofrei, G., Filieri, R., & Kennedy, L. (2022). Social media interactions, purchase intention, and behavioural engagement: The mediating role of source and content factors. Journal of Business Research, 142, 100–112. https://doi.org/10.1016/j.jbusres.2021.12.031
Pangalila, M. C., & Aprilianty, F. (2022). The Impact of TikTok Fashion Haul Videos Towards Generation Z’s Purchase Decision in Indonesia. International Journal of Business and Technology Management. https://doi.org/10.55057/ijbtm.2022.4.3.33
Park, H. (2024). The Influence of K-Content Experience on National Image, Tourism Attitude and Visit to Intention: Targeting Chinese. Journal Of Service Research and Studies, 14(01), 91–107. https://doi.org/10.18807/jsrs.2024.14.1.091
Petty, R. E., & Cacioppo, J. T. (1986). The Elaboration Likelihood Model of Persuasion. In Advances in Experimental Social Psychology (Vol. 19, Issue C, pp. 123–205). https://doi.org/10.1016/S0065-2601(08)60214-2
Rafdinal, W., Setyawati, L., & Rachman, A. (2022). Information adoption on social Media: How does it affect travel intention? Lessons from West Java. Journal of Tourism Sustainability, 2(1), 36–43. https://doi.org/10.35313/jtospolban.v2i1.33
Ramírez, P. E., Mariano, A. M., & Salazar, E. A. (2014). Propuesta Metodológica para aplicar modelos de ecuaciones estructurales con PLS: El caso del uso de las bases de datos científicas en estudiantes universitarios. Revista ADMPG, 7(2). https://revistas.uepg.br/index.php/admpg/article/view/14062
Sarstedt, M., Ringle, C. M., & Hair, J. F. (2021). Partial Least Squares Structural Equation Modeling. In Handbook of Market Research (pp. 1–47). Springer International Publishing. https://doi.org/10.1007/978-3-319-05542-8_15-2
Setiawan, H., Rini, R., Izzati, A. U., Sakti, I. P., Setiagraha, D., Putri, S. K., & Nurcahya, C. (2023). Examining the impact of credibility and quality on electronic word-of-mouth (eWOM) and visit intention of tourists to culinary tourism destinations. Jurnal Manajemen Dan Pemasaran Jasa, 16(2), 177–200. https://doi.org/10.25105/jmpj.v16i2.16584
Sharma, N., Khatri, B., & Khan, S. A. (2023). Do e-WOM Persuade Travelers Destination Visit Intentions? An investigation on how Travelers Adopt the Information from the Social Media Channels. Journal of Content, Community and Communication, 17(9), 147–161. https://doi.org/10.31620/JCCC.06.23/11
Silaban, P. H., Chen, W. K., Sormin, S., Yehezkiel, Y. N., & Silalahi, A. D. K. (2023). How does electronic word of mouth on Instagram affect travel behaviour in Indonesia: A perspective of the information adoption model. Cogent Social Sciences, 9(1). https://doi.org/10.1080/23311886.2022.2163525
Silalahi, S. A. F., Fachrurazi, F., & Muchaddam Fahham, A. (2021). The role of perceived religiosity in strengthening celebrity endorser’s credibility dimensions. Http://Www.Editorialmanager.Com/Cogentbusiness, 8(1). https://doi.org/10.1080/23311975.2021.1956066
Sui, Y., & Zhang, B. (2021). Determinants of the Perceived Credibility of Rebuttals Concerning Health Misinformation. Int. J. Environ. Res. Public Health, 18, 1345. https://doi.org/10.3390/ijerph
Sussman, S. W., & Siegal, W. S. (2003). Informational influence in organizations: An integrated approach to knowledge adoption. Information Systems Research, 14(1), 47–65. https://doi.org/10.1287/isre.14.1.47.14767
Tamayo Salamanca, Y. D., & Barbosa Guerrero, L. M. (2022). Validación de la herramienta IDEG Unicafam, desde un consejo de expertos y el estadístico de Alfa de Cronbach. Brazilian Journal of Business, 4(4), 1906–1919. https://doi.org/10.34140/bjbv4n4-021
Tapanainen, T., Dao, T. K., & Nguyen, T. T. H. (2021). Impacts of online word-of-mouth and personalities on intention to choose a destination. Computers in Human Behavior, 116. https://doi.org/10.1016/j.chb.2020.106656
Teng, S., Khong, K. W., Goh, W. W., & Chong, A. Y. L. (2014). Examining the antecedents of persuasive eWOM messages in social media. Online Information Review, 38(6), 746–768. https://doi.org/10.1108/OIR-04-2014-0089
von Mettenheim, W., & Wiedmann, K. P. (2021). The complex triad of congruence issues in influencer marketing. Journal of Consumer Behaviour, 20(5), 1277-1296. https://doi.org/10.1002/cb.1935
Xiong, K. (2022). The Influencial Factors of Destination Image on Generation Z’s Travel Intention. In 2022 7th International Conference on Social Sciences and Economic Development (ICSSED 2022) (pp. 320-328). Atlantis Press. https://www.atlantis-press.com/proceedings/icssed-22/125973744
Zhai, L., Yin, P., Li, C., Wang, J., & Yang, M. (2022). Investigating the Effects of Video-Based E-Word-of-Mouth on Consumers’ Purchase Intention: The Moderating Role of Involvement. Sustainability (Switzerland), 14(15). https://doi.org/10.3390/su14159522
Zhu, Z., Liu, S., & Zhang, R. (2023). Examining the Persuasive Effects of Health Communication in Short Videos: Systematic Review. Journal of Medical Internet Research, 25, e48508. https://doi.org/10.2196/48508