Revista del Centro de Investigación de la Universidad La Salle
Vol. 16, No. 63, Enero-Junio, 2025: 3891
Motivaciones utilitarias, hedónicas y ecológicas e intención de compra en línea de moda sostenible. Estudio de caso en un contexto mexicano
Utilitarian, hedonic and ecological motivations and online purchase intention for sustainable fashion. A case study in a Mexican context
Emily Blandón Mairena1, Judith Cavazos Arroyo2, Mario Alberto Lagunes3.
1Universidad Popular Autónoma del Estado de Puebla
2Universidad Popular Autónoma del Estado de Puebla
3Universidad Popular Autónoma del Estado de Puebla
Autor de correspondencia: marioalberto.lagunes@upaep.mx
Recibido: 18 de agosto de 2023 | Aceptado: 31 de mayo de 2024 | Publicado: 10 de enero de 2025 |
Copyright © 2025 “Emily Blandón Mairena, Judith Cavazos Arroyo & Mario Alberto Lagunes” This is an open access article distributed under the Creative Commons Attribution License, which permits unrestricted use, distribution, and reproduction in any medium, provided the original work is properly cited.
Resumen
Esta investigación analiza la influencia de las motivaciones hedónicas, utilitarias y ecológicas en la intención de compra de ropa sostenible en consumidores entre 25 y 44 años de edad en un contexto mexicano. Se utiliza una investigación cuantitativa, no experimental, explicativa y transversal a 383 participantes. Los resultados indican un impacto positivo y significativo de la motivación utilitaria y ecológica sobre la intención de compra de moda sostenible, siendo la motivación utilitaria la motivación que más influye en los consumidores. Sin embargo, la motivación hedónica no impacta en la intención de compra. Dado que este estudio de caso se limita a la aplicación de un muestreo no probabilístico por conveniencia, a consumidores entre 25 y 44 años de edad en la ciudad de Puebla, en México, los resultados no pueden ser generalizados para la población mexicana. No obstante, los resultados contribuyen a la comprensión de la naturaleza de los aspectos que impulsan la intención de comportamientos de compra ecológicos.
Palabras clave: motivación; intención de compra; sostenibilidad; compra en línea.
Abstract
This research analyzes the influence of hedonic, utilitarian and ecological motivations on the intention to purchase sustainable clothing among consumers between 25 and 44 years of age in a Mexican context. A quantitative, non-experimental, explanatory and cross-sectional research was used with 383 participants. The results indicate a positive and significant impact of utilitarian and ecological motivation on the intention to purchase sustainable fashion, with utilitarian motivation being the motivation that most influences consumers. However, hedonic motivation does not impact purchase intention. Given that this case study is limited to the application of a non-probabilistic convenience sample to consumers between 25 and 44 years of age in the city of Puebla, Mexico, the results cannot be generalized to the Mexican population. Nevertheless, the results contribute to the understanding of the nature of the aspects that drive the intention of green purchasing behaviors.
Keywords: motivation; purchase intention; sustainability; online shopping.
Introducción
La globalización y el crecimiento de la economía mundial han impulsado a varias cadenas textiles a buscar economías de escala y expandirse, como consecuencia de ello, la moda se ha vuelto más accesible en términos de rapidez y precio (Niinimäki et al., 2020), en donde las empresas trasladan los diseños de pasarelas a tiendas siguiendo el ritmo de la demanda, a esta tendencia se le conoce como Moda Rápida (Bick et al., 2018). En esencia, se trata de un modelo en el que, por un lado, aumenta la producción de ropa y por el otro, los consumidores incrementan la demanda y el consumo (Solino et al., 2020). Este aumento de producción y consumo de textiles, ha provocado un mayor desperdicio de ropa al final de lo que se considera su vida útil, ya que termina en vertederos o siendo incinerada (Carrillo Herrera, 2018; Virgens et al., 2023). Esto ha derivado en grandes problemas en términos del ambiente asociados al desperdicio de recursos, el calentamiento global y la contaminación (Sobuj et al., 2021). Así, a fin de mantener la demanda de productos y aumentar los márgenes de beneficio, la industria de la moda se ha convertido en la segunda más contaminante del mundo debido principalmente al desperdicio del recurso hídrico, al exceso de consumo de energía, el uso de materias primas tóxicas y la utilización de técnicas insostenibles de producción (Carrillo Herrera, 2018; Organización de Naciones Unidas, 2019; Niinimäki et al., 2020).
Como una respuesta a esta tendencia, ha surgido una propuesta denominada Moda Sostenible, la cual se asocia a un modelo de negocio que rechaza la producción masiva de prendas y accesorios, prioriza la innovación y el uso de materias primas e insumos ecológicos, la durabilidad y la reducción del impacto ambiental, y, además, ofrece condiciones y estándares de trabajo justos para los trabajadores (Carrillo Herrera, 2018; Ray & Nayak, 2023). Esta tendencia busca una forma de consumo consciente (Mihanovich, 2021), enfatizando el poder de los consumidores para adoptar prácticas de consumo sostenibles a través de sus intenciones y comportamientos para minimizar el impacto en el planeta en el sector de la moda (Bick et al., 2018; Kumar y Yadav, 2021). Dado que los consumidores se ven influenciados por distintos factores para la toma de decisiones de una compra (Won y Kim, 2020), esta investigación tiene como objetivo evaluar la influencia de las motivaciones utilitaria, hedónica y ecológica del consumidor sobre la intención de compra en línea de productos de moda sostenible en consumidores entre 25 y 44 años de edad en un contexto mexicano.
El trabajo cuenta con dos limitaciones a ser consideradas. En primer lugar, la conformación de la muestra estuvo conformada principalmente por personas que contaban con educación superior, y, en segundo lugar, la aproximación a los sujetos de estudio implicó el uso de un muestreo no probabilístico por conveniencia, por lo tanto, los resultados presentados no pueden generalizarse a todo el grupo etario entre 25 y 44 años en México.
1. Revisión de la literatura
1.1. Sostenibilidad e industria de la moda
El modelo económico dominante se encuentra basado en la producción y consumo de los recursos ambientales de manera ilimitada que recurre al abuso de la tierra, el agua y los minerales, impactando negativamente el ambiente e incrementando los riesgos a la salud humana (Serón, 2020). Frente a este modelo ha surgido una propuesta basada en un modelo económico circular, que se sustenta en soluciones innovadoras apoyadas en el reciclaje, la prevención y recuperación de residuos a través del diseño, producción y consumo de los recursos naturales, estimulando el crecimiento económico y la generación de empleos sin comprometer al ambiente, con el objetivo de lograr un planeta sostenible (Testa et al., 2020; Organización de las Naciones Unidas, 2021).
Este acercamiento ha traído nuevas oportunidades en el mercado para impulsar el cambio de patrones a fin de fomentar un comportamiento de compra ecológico y un consumo sostenible (Seretny & Gaur, 2020). Existen varias formas de entender lo que es la sostenibilidad debido a que puede ser abordado desde distintas disciplinas (da Silva et al., 2023); en este trabajo se adopta el paradigma de las tres dimensiones (Elkington, 1997): medioambiental, social y económica, y se enfatiza en la dimensión medioambiental, la cual “representa los límites impuestos por la naturaleza, y se reta a los actores sociales a equilibrar la satisfacción de las necesidades humanas y respetar los límites de la naturaleza, utilizando ordenadamente sus recursos, garantizando su preservación y uso por las generaciones presentes y futuras, ya que la mayoría de estos recursos son limitados” (da Silva et al., 2023, p. 3852). La moda sostenible se ajusta a este paradigma, ya que hace referencia a un modelo de negocio que utiliza materias primas e insumos ecológicos, privilegia la optimización de recursos y la reutilización mediante condiciones de trabajo justas, y optimiza las dimensiones económica, social y ambiental para que los procesos de diseño y producción sean éticos, al mismo tiempo que se involucra un consumo consciente (Carrillo Herrera, 2018; Suhud et al., 2020; Mihanovich, 2021).
La industria de la moda es una de las que más contaminación produce en el mundo, con consecuencias negativas que impactan sobre el cambio climático y el calentamiento global; por ejemplo, “confeccionar unos jeans requiere unos 7500 litros de agua, lo equivalente a los litros que bebe una persona promedio en siete años” (Organización de las Naciones Unidas, 2019, p.1).
Con el ritmo acelerado de producción y consumo en el sector, algunas empresas han demostrado una genuina preocupación por desarrollar una cadena de suministro más sostenible (Tenaglia, 2021; Nguyen et al., 2023). Esto involucra la generación de escenarios económica, social y ambientalmente responsables, lo que ha requerido nuevos modelos de negocio, así como el desarrollo y uso de distintas tecnologías y materiales para diferenciar los productos y las marcas en el mercado (Correa, 2019).
Aunque en el contexto mexicano el consumo de moda rápida y los residuos textiles han aumentado rápidamente (Siila, 2024), también el sector de la moda sostenible ha encontrado nichos que han atraído a nuevos fabricantes y distribuidores al mercado (Rodríguez Aboytes et al., 2022). La cadena de suministro del sector incluye principalmente a productores nacionales que suelen (Rodríguez Aboytes & Barth, 2020): elaborar sus insumos de manera sostenible, reducir la cantidad de desechos textiles, incluir el reciclaje como parte de sus técnicas de producción, y coproducir con el talento de comunidades de artesanos indígenas en el diseño y/o la producción.
1.2. Motivaciones utilitaria, hedónica y ecológica e intención de compra en línea de moda sostenible
A fin de sustentar las hipótesis de la investigación, en este apartado se describe qué es la motivación, las características de las motivaciones utilitaria, hedónica y ecológica, y se argumenta el efecto de cada una de ellas sobre la intención de compra en línea de moda sostenible.
La motivación se entiende como una fuerza por la cual las acciones son impulsadas, sostenidas y dirigidas a un objetivo predeterminado; se trata del primer paso para determinar la toma de decisiones en las compras (Won & Kim, 2020; Budiman et al., 2022). La motivación subyace en aspectos como los pensamientos, las creencias y las emociones de los individuos actuando como una respuesta de los estímulos causados por refuerzos y recompensas (Ryan, 2012). Las motivaciones fundamentalmente se rigen por consideraciones utilitarias (p. ej. funcionalidad y beneficios) y por consideraciones hedónicas (p ej. placer y búsqueda de la diversión) (Won & Kim, 2020). Sin embargo, a medida que los consumidores adquieren nuevos intereses, preocupaciones y conocimientos proambientales, las motivaciones se diversifican, como el caso de la motivación ecológica, la cual puede explicar comportamientos proambientales (Lee & Haley, 2022).
- Motivación utilitaria. Esta motivación se basa en los impulsos del consumidor por maximizar la utilidad y los beneficios tangibles de un producto, el propósito del consumidor es seleccionar productos de manera eficiente, ahorrando tiempo y problemas, y usando el mínimo esfuerzo para satisfacer sus necesidades y cumplir la tarea relacionada a su objetivo (Sütütemiz & Saygılı, 2020). Esta forma de motivación es más racional que emocional (Novela et al., 2020) y suele presentarse entre compradores que buscan atributos como comodidad, variedad, calidad y precio, aunque en las compras en línea también destacan atributos como visualización, disponibilidad de información y facilidad de uso de la página o aplicación cuando el comprador busca tomar decisiones razonables y objetivas (Fernandes et al., 2020).
La industria de la moda presenta muchas opciones incluyendo calidad, precio y marcas, esto ofrece una variada selección de productos para los consumidores que son impulsados por la motivación utilitaria (Won & Kim, 2020). Dado que los consumidores utilitarios reúnen información para completar tareas de una manera razonable para obtener los mayores beneficios tangibles, es posible que, en el contexto de la compra de ropa sostenible en línea, los compradores aprovechen la información disponible y que esto influya en su intención de compra. Una investigación realizada con consumidores indios sobre la motivación de compra en el consumo sostenible en la moda, encontró que, la motivación utilitaria influye positiva y significativamente sobre la intención de los consumidores de adquirir prendas ecológicas (Kumar & Yadav, 2021). Por ello, es posible suponer que:
Hipótesis 1. La motivación utilitaria influye positiva y significativamente en la intención de compra en línea de productos de moda sostenible.
- Motivación hedónica. Este tipo de motivación está relacionada con las necesidades afectivas de los individuos, siendo más personal y subjetiva, llevando la compra por gusto (Fernandes et al., 2020). Los consumidores hedónicos suelen dar mayor peso a sus deseos emocionales, motivados por sentimientos de placer y estímulos internos (Mehfooz Khan & Siddiqui, 2019). Así, la búsqueda del placer y las fantasías son algunas de las características que destacan de la motivación hedónica, permitiendo al consumidor incursionar en nuevas tendencias y productos, escapando así de la rutina diaria, con el objetivo de cumplir experiencias placenteras y gratificantes (Sütütemiz & Saygılı, 2020).
Los compradores hedónicos que disfrutan de las compras se convierten en compradores más entusiastas siendo más propensos a participar en compras no planificadas (Sütütemiz & Saygılı, 2020), impulsados por el placer, la diversión, la distracción y la necesidad de libertad (Won & Kim, 2020). Algunos trabajos previos (Kumar & Yadav, 2021; Shahzad et al., 2022) han comprobado que la motivación hedónica influye sobre la intención de compra. Por ejemplo, Kumar y Yadav (2021) comprobaron este efecto en consumidores de compra de ropa ecológica en consumidores de India, mientras que un trabajo realizado en Pakistán encontró que la motivación hedónica sobre tecnologías verdes innovadoras predice la intención de comportamiento verde (Shahzad et al., 2022). Por lo anterior, es posible suponer que:
Hipótesis 2. La motivación hedónica influye positiva y significativamente en la intención de compra en línea de productos de moda sostenible.
- Motivación ecológica. Existe una creciente preocupación por consumir productos respetuosos con el ambiente, que va más allá de motivos como la salud y la seguridad, sino también para alcanzar un ambiente de calidad y protegido para las generaciones futuras, a esto se le conoce como motivación ecológica (Iqbal et al., 2021). Esta motivación impulsa a un consumo que respete los derechos medioambientales y de los animales (Roos & Hahn, 2019), así como el reciclaje y la reutilización para apoyar las soluciones sostenibles (Won & Kim, 2020).
Desde el punto vista social y medioambiental se ha demostrado que la motivación de compra de productos sostenibles involucra orientaciones intrínsecas y extrínsecas (Tabernero & Hernández, 2011). La motivación intrínseca satisface la compra a través de objetivos de autorrealización; se ha encontrado que los comportamientos sostenibles pueden estar relacionados a motivos intrínsecos como intereses personales naturalmente agradables (Stancu et al., 2020). En cambio, la motivación extrínseca se refiere a la realización de una actividad debido a la adopción de factores externos, procedentes del entorno social y cultural, por lo que los motivos de compra se justifican a través de las percepciones de los demás (Hasbullah et al., 2022; Lavuri et al., 2023).
Se espera que la motivación ecológica desempeñe un papel fundamental en la intención de compra de moda sostenible (Won & Kim, 2020). La motivación intrínseca impacta a través de los elementos del entorno, el estilo personal y la conciencia social, mientras que, la motivación extrínseca influye sobre la intención a través de la conciencia de estatus, la autoconciencia pública y la búsqueda de la última moda (Hasbullah et al., 2022). Algunas investigaciones previas (Ali et al., 2020; Ejelöv et al., 2022) han comprobado que las personas realizan comportamientos proambientales tanto por motivaciones intrínsecas como extrínsecas, aunque se ha comprobado que la dimensión intrínseca presenta un mayor impacto sobre la intención de compra verde (Ali et al., 2020; Ejelöv et al., 2022). Por lo anterior, es posible suponer que:
Hipótesis 3. La motivación ecológica influye positiva y significativamente en la intención de compra en línea de productos de moda sostenible.
2. Materiales y método
Se desarrolló una investigación cuantitativa, no experimental y explicativa. Los sujetos de estudio fueron mujeres y hombres entre 25 a 44 años de edad que ya realizaban compras en línea y que residían en la Ciudad de Puebla, México. Se eligió a este grupo de edad, ya que, de acuerdo a la Asociación Mexicana de Venta Online (2022), el comprador digital con mayor participación en el mercado mexicano se encontraba en el rango de edad seleccionado adquiriendo en línea principalmente categorías como comida, moda y electrónicos. Además, trabajos sobre consumo sostenible (Chekima et al., 2016; Al-Nuaimi & Al-Ghamdi, 2022) han identificado que la población con educación superior es más propensa a adquirir productos sostenibles, por ello, la muestra de esta investigación fue conformada principalmente por personas con este nivel de escolaridad.
Para la recopilación de datos se utilizó la técnica de encuesta electrónica, aplicándose un cuestionario basado en la adaptación de escalas validadas en la literatura que se describen a continuación. Para la Motivación hedónica y la Motivación utilitaria se adaptaron las escalas de Kumar y Yadav (2021) de cinco ítems cada una. Además, la Motivación ecológica se evaluó como un factor de segundo orden medido a través de las escalas de motivación intrínseca y extrínseca desarrolladas por Hasbulla et al. (2022), cada una constituida por cuatro ítems. Finalmente, para la Intención de compra se adaptó la escala de La Rosa y Jorgensen (2021) de cuatro ítems. Para todos los ítems se utilizó una escala de Likert de 5 puntos que iba desde Totalmente en desacuerdo (1) hasta Totalmente de acuerdo (5). La tabla 1 presenta las escalas utilizadas.
Tabla 1
Escalas utilizadas
|
Motivación hedónica MH1.Comprar ropa sostenible en línea es agradable. MH2.Comprar ropa sostenible en línea es fascinante. MH3.Comprar ropa sostenible en línea es placentero. MH4.Comprar ropa sostenible en línea es divertido. MH5.Comprar ropa sostenible en línea es emocionante. |
Motivación utilitaria MU1.Comprar ropa sostenible en línea es conveniente. MU2.Comprar ropa sostenible en línea es útil. MU3.Comprar ropa sostenible en línea es funcional. MU4.Comprar ropa sostenible en línea es práctico. MU5.Comprar ropa sostenible en línea es necesario. |
Intención de compra IC1.En mi próxima compra en línea consideraré la posibilidad de comprar ropa sostenible porque es menos contaminante. IC2.En mi próxima compra en línea consideraré la posibilidad de cambiar a marcas de ropa que respeten el ambiente por razones ecológicas. IC3.En mi próxima compra en línea espero comprar ropa sostenible por su contribución positiva al ambiente. IC4.Definitivamente en un futuro cercano quiero comprar ropa sostenible en línea. |
|
Motivación Intrínseca MI1.Me gusta aprender nuevas formas de ayudar a preservar el ambiente mediante la compra en línea de ropa sostenible. MI2.Me alegraría ayudar a mejorar la calidad del ambiente adquiriendo ropa sostenible en línea. MI3.Me encantaría hacer cosas por el ambiente adquiriendo ropa sostenible en línea. MI4.Me alegraría contribuir con el ambiente mediante la práctica de compra en línea de ropa sostenible |
Motivación Extrínseca ME1.Las personas que me importan se enfadarían si no practicara la compra en línea de ropa sostenible. ME2.Practico la compra de ropa sostenible en línea para recibir el reconocimiento de otras personas. ME3.Las personas que me importan me animan a realizar compras de ropa sostenible en línea. ME4.Para evitar que me critiquen, compro ropa sostenible en línea. |
Nota. Elaboración propia a partir de La Rosa y Jorgensen (2021); Hasbulla et al. (2022); Kumar y Yadav (2021).
Se utilizó un muestreo no probabilístico por conveniencia a 383 consumidores que cumplieron con los criterios de inclusión de la investigación. El tamaño de muestra seleccionado sobrepasa la recomendación que sugiere contar con 145 observaciones para factores que reciben tres flechas a fin de obtener una R² de 0.10, con significancia de 1% y un poder estadístico del 80% (Hair Jr et al., 2018). El trabajo de campo se llevó a cabo en los meses de octubre a diciembre del año 2022. Para el análisis de los datos se utilizó el software SmartPLS V4, ya que permite modelar ecuaciones estructurales con mínimos cuadrados parciales y se utilizó un bootstrapping de 5,000 remuestreos.
3. Resultados
Características de los encuestados. Participaron 278 mujeres (72.6%) y 105 hombres (27.4%). En relación con la escolaridad 66.3% contaban con licenciatura, 27.9% contaban con una maestría, mientras 4.4% tenían estudios inferiores a licenciatura y 1.3% poseían un título de doctorado. Además, el 82.2% dijo ser soltero, 13.8% casado, 2.1% vivía en unión consensual y 1.8% dijo estar divorciado. En cuanto a la actividad laboral, 26.9% eran estudiantes, 26.9% trabajaba a tiempo completo, 26.4 % dijo ser estudiante y trabajador mientras el 11% trabajaba a tiempo parcial, 6.8% era emprendedor, 1.8% se dedicaba a las actividades del hogar, mientras el 0.5% estaba desempleado.
Sesgo del método común. Debido a que los datos provienen solamente de la encuesta aplicada, es necesario verificar la ausencia del sesgo del método común y confirmar la validez de las medidas incluidas en el trabajo. Para ello, se aplicó la prueba de factor único de Harman (Fuller et al., 2016) y los valores del Factor de Inflación de la Varianza (VIF). Los resultados mostraron que el factor único de Harman es del 35.6 % de varianza, esto es menor al 50% aceptado como máximo por el criterio (Tehseen et al., 2017), y los valores VIF son menores a 3.3 (Kock & Lynn, 2012) -el máximo de 3.145 y el menor de 1.684- por lo tanto, puede decirse que no se presentan problemas de colinealidad.
Modelo de medición. Todos los ítems fueron de naturaleza reflectiva. Por ello, en primer lugar, se evaluaron las cargas de los ítems, excepto dos de ellos, el resto obtuvo cargas por arriba de 0.707 (Hair et al., 2021), por lo que MU5 e IC1 fueron eliminados. Después se verificó la validez convergente a través de los siguientes criterios: 1) alpha de Cronbach, 2) fiabilidad compuesta, y 3) Varianza extraída media. Los resultados cumplen con todos los criterios, ya que todas las alphas de Cronbach y la fiabilidad compuesta (Rho_a y Rho_b) cuentan con valores por encima de 0.70, mientras que la Varianza Extraída Media (AVE) cuenta con valores por encima de 0.50 (Hair et al., 2021). La tabla 2 muestra los resultados obtenidos.
Tabla 2
Resultados de la validez convergente
|
|
Alpha de Cronbach |
Fiabilidad compuesta (rho_a) |
Fiabilidad compuesta (rho_b) |
Varianza extraída media (AVE) |
|
Intención de compra en línea de moda sostenible |
0.877 |
0.878 |
0.924 |
0.802 |
|
Motivación ecológica extrínseca |
0.885 |
0.888 |
0.920 |
0.743 |
|
Motivación ecológica intrínseca |
0.876 |
0.878 |
0.915 |
0.730 |
|
Motivación hedónica |
0.898 |
0.900 |
0.924 |
0.710 |
|
Motivación utilitaria |
0.858 |
0.860 |
0.904 |
0.703 |
Nota. Elaboración propia a partir de los datos obtenidos del trabajo de campo
Por otro lado, la validez discriminante se comprobó a través del criterio de Heterotrait-Monotrait-Ratio (HTMT), la cual opera a través de una matriz de correlaciones entre constructos en el modelo (Henseler et al., 2015). Los resultados calculados para los constructos del modelo indican que los valores HTMT no alcanzan el umbral máximo de 0.85 (tabla 3), por lo que se confirma la validez discriminante de los constructos.
Tabla 3
Resultados de la validez discriminante a través del criterio HTMT
|
Intención de compra en línea de moda sostenible |
Motivación ecológica extrínseca |
Motivación ecológica intrínseca |
Motivación hedónica |
|
|
Intención de compra en línea de moda sostenible |
||||
|
Motivación ecológica extrínseca |
0.080 |
|||
|
Motivación ecológica intrínseca |
0.703 |
0.123 |
||
|
Motivación hedónica |
0.432 |
0.073 |
0.434 |
|
|
Motivación utilitaria |
0.594 |
0.144 |
0.611 |
0.662 |
Nota. Elaboración propia a partir de los datos obtenidos del trabajo de campo
Modelo estructural. Una vez validadas las escalas de medición, se analizaron los resultados del modelo estructural para comprobar las relaciones establecidas en las tres hipótesis planteadas. Se examinaron tres aspectos: Coeficientes de trayectoria (β), coeficientes de determinación R2 o la varianza explicada en el modelo, el tamaño del efecto f2 o la capacidad de predicción de cada constructo independiente, y los valores Q2 que se refieren a la redundancia de la validación cruzada o la relevancia de la predicción del modelo.
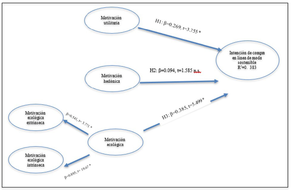
Los coeficientes de trayectoria (β) muestran la fuerza de las relaciones entre las variables de cada hipótesis en el modelo. Los resultados evidencian que dos de los tres coeficientes β son significativos. Esto es, se encontró que dos de las motivaciones estudiadas, la utilitaria (β= 0.269) y la ecológica (β=٠.٣٨٥) influyen significativamente sobre la intención de compra en línea de moda sostenible. De manera más particular, se encontró que las dos dimensiones de la motivación ecológica, es decir tanto la motivación ecológica extrínseca (β=0.541) como la motivación ecológica intrínseca (β=0.895) son significativas, especialmente la motivación ecológica intrínseca tiene un mayor peso sobre la motivación ecológica del consumidor estudiado (figura 1). Por su parte, la motivación hedónica no impacta sobre la intención de compra estudiada. La tabla 4 concentra los resultados de las trayectorias analizadas.
Tabla 4
Resultados de las trayectorias y comprobación de hipótesis
|
Hipótesis |
Coeficiente β |
Estadístico t |
Valor p |
Resultado de la hipótesis |
|
H1: Motivación utilitaria -> Intención de compra en línea de moda sostenible |
0.269 |
3.755 |
0.000* |
Aceptada |
|
H2: Motivación hedónica -> Intención de compra en línea de moda sostenible |
0.094 |
1.485 |
0.069 n.s. |
Rechazada |
|
H3: Motivación ecológica -> Intención de compra en línea de moda sostenible |
0.385 |
5.499 |
0.000* |
Aceptada |
* p<0.001, n.s.= no significativa
Nota. Elaboración propia a partir de los datos obtenidos del trabajo de campo
Además de lo anterior, se evaluaron las R2 de cada variable dependiente identificando la capacidad predictiva del modelo. La literatura señala que si el valor de R2 es inferior a 0.10 significa que la capacidad de predicción es muy baja, una R2 entre 0.15 y 0.25 implica un ajuste débil, una R2 entre 0.35 y 0.45 implica un ajuste moderado, mientras que una R2 mayor a 0.50 involucra un ajuste fuerte del modelo (Hair et al., 2021). Este modelo presenta una sola R2 que refleja que la capacidad predictiva sobre la Intención de compra en línea de moda sostenible es de R2=0.383, la cual se interpreta como una predicción moderada de las motivaciones sobre Intención de compra.
Respecto al tamaño del efecto f2, la literatura indica que valores entre 0.02 y 0.15 representan un efecto predictivo pequeño, entre 0.151 y 0.35 mediano, y mayor a 0.35 grande (Hair et al., 2021). Los resultados mostraron que el efecto predictivo de motivación de ecológica → Intención de compra en línea de moda sostenible es de f2= 0.179 (efecto mediano), motivación hedónica → Intención de compra en línea de moda sostenible es de f2= 0.009 (prácticamente sin efecto), motivación utilitaria → Intención de compra en línea de moda sostenible es de f2= 0.066 (efecto pequeño). Finalmente, los índices de redundancia con validación cruzada implican que si Q2 >0, el modelo presenta relevancia predictiva, valores de 0-0.25 significan relevancia pequeña, entre 0.250-0.50 relevancia media, y mayores a 0.50 relevancia grande (Hair et al., 2021). El resultado mostró para Intención de compra en línea Q2=0.367, lo que evidencia una relevancia predictiva media del modelo. La figura 1 muestra el modelo estructural.
Figura 1
Modelo estructural

* p<0.001, n.s.= no significativa
Nota. Elaboración propia a partir de los datos obtenidos del trabajo de campo
4. Discusión
Esta investigación evaluó la influencia de las motivaciones utilitaria, hedónica y ecológica del consumidor sobre la intención de compra en línea de productos de moda sostenible en consumidores entre 25 y 44 años de edad en un contexto mexicano. Los resultados mostraron que la motivación utilitaria influye positiva y significativamente en la intención de compra en línea de productos de moda sostenible. Esto concuerda con lo encontrado en otros trabajos enfocados a la industria de la moda de prendas ecológicas (Kumar & Yadav, 2021). Aunque este efecto es un resultado importante en la investigación porque refleja que la información sobre los atributos de las prendas sostenibles en las tiendas en línea es determinante para estimular la intención a comprar, el impulso crítico se encuentra en la motivación ecológica, especialmente en la motivación intrínseca, lo que concuerda con investigaciones asociadas a la compra verde (Ali et al., 2020). Este tipo de motivación implica la tendencia de los consumidores a adoptar comportamientos ecológicos debido a su afecto por el ambiente (Wenjing et al., 2020); por lo tanto, aquellos consumidores que muestran cierto interés en adoptar voluntariamente medidas ecológicas en su estilo de vida y que sienten amor por la naturaleza presentarán una mayor intención a adquirir ropa sostenible en plataformas en línea.
Por otro lado, no pudo comprobarse el impacto de la motivación hedónica hacia la intención de compra, pese a que trabajos previos como el Kumar y Yadav (2021) y el de Shahzad et al. (2022) han identificado un efecto significativo. Una posible explicación de este resultado es que las características de la compra hedónica asociadas a emociones positivas anticipadas como el placer, el disfrute, la socialización y la satisfacción (Tang et al., 2020) no actúan como un estimulante para comprar ropa sostenible en los mexicanos entre 25 y 44 años de edad estudiados. Algunos investigadores han asociado a las motivaciones hedónicas con las compras impulsivas y sociales, la gratificación emocional y las tendencias de la moda (Gawior et al., 2022), por lo que un hallazgo de este trabajo es que los motivos que impulsan la intención de compra de moda sostenible son racionales y asociados al interés y preocupación personal por el cuidado ambiental.
5. Conclusiones
Se concluye que la comprensión de las múltiples motivaciones que derivan en comportamientos proambientales resulta relevante para el estudio de la psicología y el comportamiento de los consumidores de ropa de moda sostenible. En esta investigación se identificó la importancia del efecto de dos tipos de motivación -utilitaria y ecológica- sobre la intención de compra en línea de productos de moda sostenible entre los consumidores entre 25 y 44 años estudiados. Por un lado, los motivos utilitaristas basados en la racionalidad y los objetivos de compra proambientales desempeñan un papel relevante para persuadir a la intención de compra en línea de moda sostenible. No obstante, también, por otro lado, los motivos ecológicos intrínsecos (p. ej. autorrealización, interés por la naturaleza) y extrínsecos (p. ej. entorno social y cultural) resultaron razones relevantes para la intención a asumir conductas proambientales en la compra.
Sin embargo, dado que la motivación hedónica no tuvo un efecto significativo sobre la intención de compra, es necesario seguir investigando su rol, así como el de la influencia de las normas y compras sociales en la adquisición de prendas sostenibles. Es decir, aún es necesario entender por qué los motivos hedónicos asociados a la gratificación, las normas y los valores sociales no siempre funcionan como desencadenantes de intenciones comportamentales proambientales.
Esta investigación también involucra implicaciones gerenciales para los vendedores de moda sostenible en línea en mercados de nicho, como es el caso mexicano. De acuerdo a los resultados obtenidos, es recomendable que la comunicación comercial destaque de manera puntual, a través de diferentes medios, los beneficios ambientales asociados con los insumos, el proceso de producción, las prendas, y/o una comunidad o grupo vulnerable, ya que esto incentivará las motivaciones utilitarias y ecológicas.
A fin de dar continuidad a la línea de investigación, es recomendable que futuros estudios indaguen el efecto de tres tipos de motivación -utilitaria, ecológica, y hedónica- en otros comportamientos sostenibles y su respuesta frente a variables financieras como el precio. Asimismo, es recomendable que otros trabajos en el tema incluyan a otro tipo de consumidores en recolecciones de muestras probabilísticas en otros ámbitos.
Referencias
Ali, F., Ashfaq, M., Begum, S., & Ali, A. (2020). How “Green” thinking and altruism translate into purchasing intentions for electronics products: The intrinsic-extrinsic motivation mechanism. Sustainable Production and Consumption, 24, 281-291. https://doi.org/10.1016/j.spc.2020.07.013
Al-Nuaimi, S. R., & Al-Ghamdi, S. G. (2022). Sustainable consumption and education for sustainability in higher education. Sustainability, 14(12), 7255. https://doi.org/10.3390/su14127255
Asociación Mexicana de Venta Online. (2022). Estudio de venta online: El consumidor digital mexicano. https://www.amvo.org.mx/estudios/estudio-sobre-venta-online-en-mexico-2022/#0
Bick, R., Halsey, E., & Ekenga, C. C. (2018). The global environmental injustice of fast fashion. Environmental Health, 17(92), 1-4. https://doi.org/10.1186/s12940-018-0433-7
Budiman, S., Palupi, M., Haryono, T., & Udin, U. (2022). The Effect of Design Quality on Hedonic Search, Utilitarian Search and Impulse Buying in Distribution Market. Journal of Distribution Science, 20(5), 49-64. https://doi.org/10.15722/jds.20.05.202205.49
Carrillo Herrera, K. (2018). Moda sustentable. Loginn, 2(1), 25-35.
Chekima, B., Chekima, S., Syed Khalid Wafa, S. A. W., Igau, O. A., & Sondoh Jr, S. L. (2016). Sustainable consumption: the effects of knowledge, cultural values, environmental advertising, and demographics. International Journal of Sustainable Development & World Ecology, 23(2), 210-220. https://doi.org/10.1080/13504509.2015.1114043
Correa, M. E. (2019). Diseño y sustentabilidad. Un nuevo escenario posible en el campo de la moda. Cuadernos del Centro de Estudios en Diseño y Comunicación. Ensayos, 76, 89-104. http://dx.doi.org/10.18682/cdc.vi76.105
da Silva, A. W. P., Coelho, A. L. D. A. L., dos Santos, H. C. C., Veiga Neto, A. R., Oliveira, B. N. F., & El-Aouar, W. A. (2023). The construction of sustainability conceptions of Brazilian students in elementary school. Environment, Development and Sustainability, 1-39. https://doi.org/10.1007/s10668-022-02860-z
Elkington, J. (1997). Cannibals with forks: The triple botton line of 21st century business. Capstone.
Ejelöv, E., Bergquist, M., Hansla, A., & Nilsson, A. (2022). Why are they eco-friendly? Attributing eco-friendly descriptive norms to intrinsic motivation increases pro-environmental purchase intention. Plos one, 17(10), e0265839. https://doi.org/10.1371/journal.pone.0265839
Fernandes, E., Semuel, H., & Adiwijaya, M. (2020). The Influence of Social Media Advertising on Purchase Intention Through Utilitarian and Hedonic Shopping Motivation: A Study at Beauty Care and Anti-Aging Clinic Service in Surabaya. Petra International Journal of Business Studies, 3(1), 23-36. https://doi.org/10.9744/ijbs.3.1.23-36
Fuller, C. M., Simmering, M. J., Atinc, G., Atinc, Y., & Babin, B. J. (2016). Common methods variance detection in business research. Journal of business research, 69(8), 3192-3198. https://doi.org/10.1016/j.jbusres.2015.12.008
Gawior, B., Polasik, M., & del Olmo, J. L. (2022). Credit card use, hedonic motivations, and impulse buying behavior in fast fashion physical stores during COVID-19: The sustainability paradox. Sustainability, 14(7), 4133. https://doi.org/10.3390/su14074133
Hair Jr, J. F., Hult, G. T. M., Ringle, C. M., Sarstedt, M., Danks, N. P., & Ray, S. (2021). Partial least squares structural equation modeling (PLS-SEM) using R: A workbook. Springer Nature.
Hair Jr, J. F., Sarstedt, M., Ringle, C. M., & Gudergan, S. P. (2018). Advanced issues in partial least squares structural equation modelling. Thousand Oaks, CA: Sage Publications.
Hasbullah, N. N., Sulaiman, Z., Mas’od, A., & Ahmad Sugiran, H. S. (2022). Drivers of Sustainable Apparel Purchase Intention: An Empirical Study of Malaysian Millennial Consumers. Sustainability, 14(4), 1945. https://doi.org/10.3390/su14041945
Henseler, J., Ringle, C. M. y Sarstedt, M. (2015). A new criterion for assessing discriminant validity in variance-based structural equation modeling. Journal of the Academy of Marketing Science, 43(1), 115-135. https://doi.org/10.1007/s11747-014-0403-8
Iqbal, J., Yu, D., Zubair, M., Rasheed, M. I., Khizar, H. M. U., & Imran, M. (2021). Health consciousness, food safety concern, and consumer purchase intentions toward organic food: The role of consumer involvement and ecological motives. Sage Open, 11(2), 21582440211015727. https://doi.org/10.1177/21582440211015727
Kock, N., & Lynn, G. (2012). Lateral collinearity and misleading results in variance-based SEM: An illustration and recommendations. Journal of the Association for information Systems, 13(7), 1-10.
Kumar, S., & Yadav, R. (2021). The impact of shopping motivation on sustainable consumption: A study in the context of green apparel. Journal of Cleaner Production, 295, 126239. https://doi.org/10.1016/j.jclepro.2021.126239
La Rosa, A., & Jorgensen, J.J. (2021). Influences on consumer engagement with sustainability and the purchase intention of apparel products. Sustainability, 13(19), 10655. https://doi.org/10.3390/su131910655
Lavuri, R., Jaiswal, D., & Thaichon, P. (2023). Extrinsic and intrinsic motives: panic buying and impulsive buying during a pandemic. International Journal of Retail & Distribution Management, 51(2), 190-204. https://doi.org/10.1108/IJRDM-01-2022-0010
Lee, J., & Haley, E. (2022). Green consumer segmentation: consumer motivations for purchasing pro-environmental products. International Journal of Advertising, 41(8), 1477-1501. https://doi.org/10.1080/02650487.2022.2038431
Mehfooz Khan, S., & Siddiqui, D. A. (2019). Ethical Consumption, Consumer Behavior and Motivation: Evidence from Pakistan. SSRN Electronic Journal, may, 1-31. https://doi.org/10.2139/ssrn.3444133
Mihanovich, M. (2021). Slow fashion en tiempo de redes sociales. Cuadernos del Centro de Estudios en Diseño y Comunicación. Ensayos, 100, 217-228.
Niinimäki, K., Peters, G., Dahlbo, H., Perry, P., Rissanen, T., & Gwilt, A. (2020). The environmental price of fast fashion. Nature Reviews Earth & Environment, 1(4), 189-200. https://doi.org/10.1038/s43017-020-0039-9
Novela, S., Sihombing, Y. O., Novita, Caroline, E. y Octavia, R. (2020). The effects of hedonic and utilitarian motivation toward online purchase intention with attitude as intervening variable. In 2020 International Conference on Information Management and Technology (ICIMTech), 75-80.
Organización de Naciones Unidas. (2019). El costo ambiental de estar a la moda. https://news.un.org/es/story/2019/04/1454161
Organización de las Naciones Unidas. (2021). La economía circular: un modelo económico que lleva al crecimiento y al empleo sin comprometer el medio ambiente. https://news.un.org/es/story/2021/03/1490082
Ray, S., & Nayak, L. (2023). Marketing Sustainable Fashion: Trends and Future Directions. Sustainability, 15(7), 6202. https://doi.org/10.3390/su15076202
Rodríguez Aboytes, J. G., & Barth, M. (2020). Learning Processes in the Early Development of Sustainable Niches: The Case of Sustainable Fashion Entrepreneurs in Mexico. Sustainability, 12(20), 8434. https://doi.org/10.3390/su12208434
Rodríguez Aboytes, J. G., Barth, M., & Fischer, D. (2022). Evolution of entrepreneurs’ expectations using instagram as a business practice: A transformative learning perspective in the case of sustainable fashion entrepreneurs in Mexico. World Development Sustainability, 1, 100005. https://doi.org/10.1016/j.wds.2022.100005
Roos, D., & Hahn, R. (2019). Understanding collaborative consumption: An extension of the theory of planned behavior with value-based personal norms. Journal of Business Ethics, 158, 679-697. https://doi.org/10.1007/s10551-017-3675-3
Ryan, R. M. (Ed.). (2012). The Oxford handbook of human motivation. OUP USA.
Nguyen, T. T. T., Pham, H. C., Le, Q. H., Phan, T. T. H., Bui, V. H., & Nguyen, T. T. L. (2023). Moderating role of green knowledge sharing and employee green behavior among the relationship of green supply chain management, green entrepreneurship, and sustainable development goal: evidence from Vietnam textile sector. Environmental Science and Pollution Research, 30(20), 58866-58881. https://doi.org/10.1016/j.spc.2022.11.020
Seretny, M., & Gaur, D. (2020). The model of sustainable marketing as a responsible approach to marketing in the era of industry 4.0. In Sustainable Development and Social Responsibility—Volume 1: Proceedings of the 2nd American University in the Emirates International Research Conference, AUEIRC’18–Dubai, UAE 2018 (pp. 283-289). Springer International Publishing.
Serón, D. (2020). Economía circular: De alternativa a necesidad. Desarrollo y Territorio, 8, 112-117.
Shahzad, M., Qu, Y., Rehman, S. U., & Zafar, A. U. (2022). Adoption of green innovation technology to accelerate sustainable development among manufacturing industry. Journal of Innovation & Knowledge, 7(4), 100231. https://doi.org/10.1016/j.jik.2022.100231
Siila (2024). El Fast Fashion Crece 8% en México. ¿Cómo Está Revolucionando los Mercados y la Logística de la Moda en el País?. https://siila.com.mx/noticias/fast-fashion-crece-8-porciento-mexico-como-esta-revolucionando-mercados-logistica-moda-pais/6971/lang/es
Sobuj, M., Khan, A. M., Habib, M. A., & Islam, M. M. (2021). Factors influencing eco-friendly apparel purchase behavior of Bangladeshi young consumers: case study. Research Journal of Textile and Apparel, 25(2), 139-157. https://doi.org/10.1108/RJTA-10-2019-0052
Solino, L. J. S., de Lima Teixeira, B. M., & de Medeiros Dantas, Í. J. (2020). The sustainability in fashion: a systematic literature review on slow fashion. International Journal for Innovation Education and Research, 8(10), 164-202. https://doi.org/10.31686/ijier.vol8.iss10.2670
Suhud, U., Allan, M., Wiratama, B., & Maulida, E. (2020). Slow Fashion in Indonesia: Drivers and Outcomes of Slow Fashion Orientations. Research in World Economy, 11(6), 27. https://doi.org/10.5430/rwe.v11n6p27
Stancu, C. M., Grønhøj, A., & Lähteenmäki, L. (2020). Meanings and motives for consumers’ sustainable actions in the food and clothing domains. Sustainability, 12(24), 1-25. https://doi.org/10.3390/su122410400
Sütütemiz, N., & Saygılı, M. (2020). The effects of hedonic and utilitarian shopping motivations on online purchasing intentions: a Turkish case study. The Retail and Marketing Review, 16(1), 61-83. https://orcid.org/0000-0001-6920-822X
Tabernero, C., & Hernández, B. (2011). Self-efficacy and intrinsic motivation guiding environmental behavior. Environment and Behavior, 43(5), 658-675. https://doi.org/10.1177/00139165103797
Tang, Y., Chen, S., & Yuan, Z. (2020). The effects of hedonic, gain, and normative motives on sustainable consumption: Multiple mediating evidence from China. Sustainable Development, 28(4), 741-750. https://doi.org/10.1002/sd.2024
Tehseen, S., Ramayah, T., & Sajilan, S. (2017). Testing and controlling for common method variance: A review of available methods. Journal of management sciences, 4(2), 142-168. https://doi.org/10.20547/jms.2014.1704202
Tenaglia, N.S. (2021). ¿Qué tan ético es «vestir verde”? Cuadernos del Centro de Estudios en Diseño y Comunicación. Ensayos, 106, 55-64. http://dx.doi.org/10.18682/cdc.vi106.4033
Testa, F., Iovino, R., & Iraldo, F. (2020). The circular economy and consumer behaviour: The mediating role of information seeking in buying circular packaging. Business Strategy and the Environment, 29(8), 3435-3448. https://doi.org/10.1002/bse.2587
Virgens, N. D., Silva, S., & Laranjeira, E. (2023). Applications of the circular economy to the second-hand textile and clothing market: the case of Humana in Portugal. International Journal of Fashion Design, Technology and Education, 16(2), 214-223. https://doi.org/10.1080/17543266.2022.2150447
Wenjing, L., Bhutto, T.A., Xuhui, W., Maitlo, Q., Zafar, A.U., Bhutto, N. (2020). Unlocking employees’ green creativity: the effects of green transformational leadership, green intrinsic, and extrinsic motivation. Journal of Cleaner Production, 255, 120229. https://doi.org/10.1016/j.jclepro.2020.120229
Won, J., & Kim, B. Y. (2020). The effect of consumer motivations on purchase intention of online fashion-sharing platform. Journal of Asian Finance, Economics and Business, 7(6), 197-207. https://doi.org/10.13106/JAFEB.2020.VOL7.NO6.197